HOME   LIST
‹–   –›

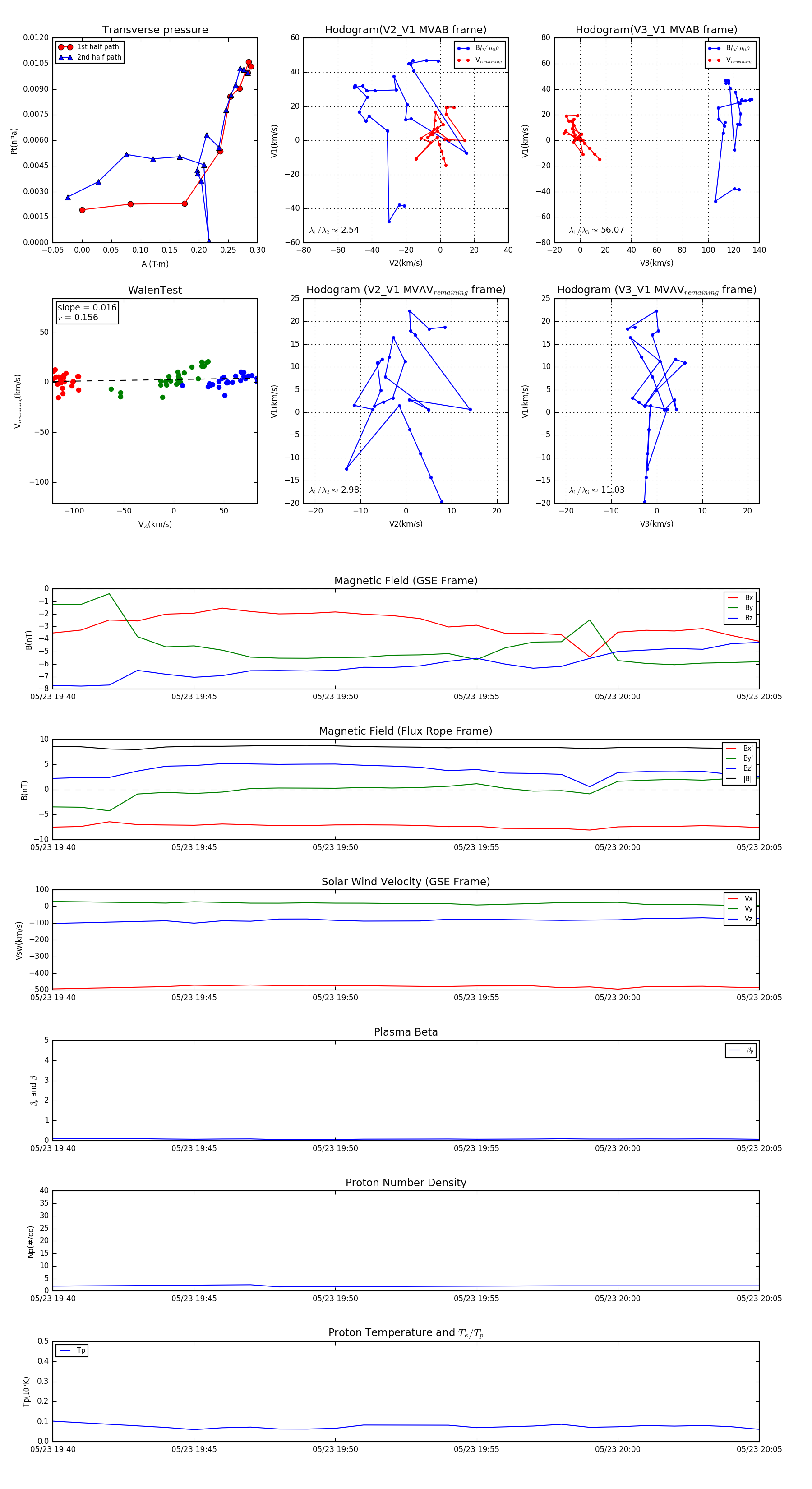
Flux Rope in 2014

Flux Rope Event 2014-05-23 19:40 ~ 2014-05-23 20:05 (26 minutes)


plot