HOME   LIST
‹–   –›

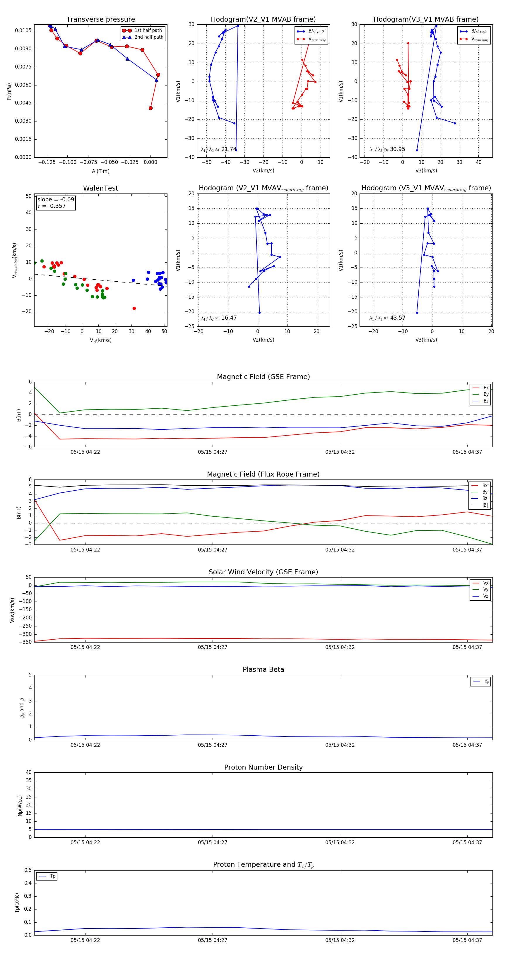
Flux Rope in 2014

Flux Rope Event 2014-05-15 04:20 ~ 2014-05-15 04:38 (19 minutes)


plot