HOME   LIST
‹–   –›

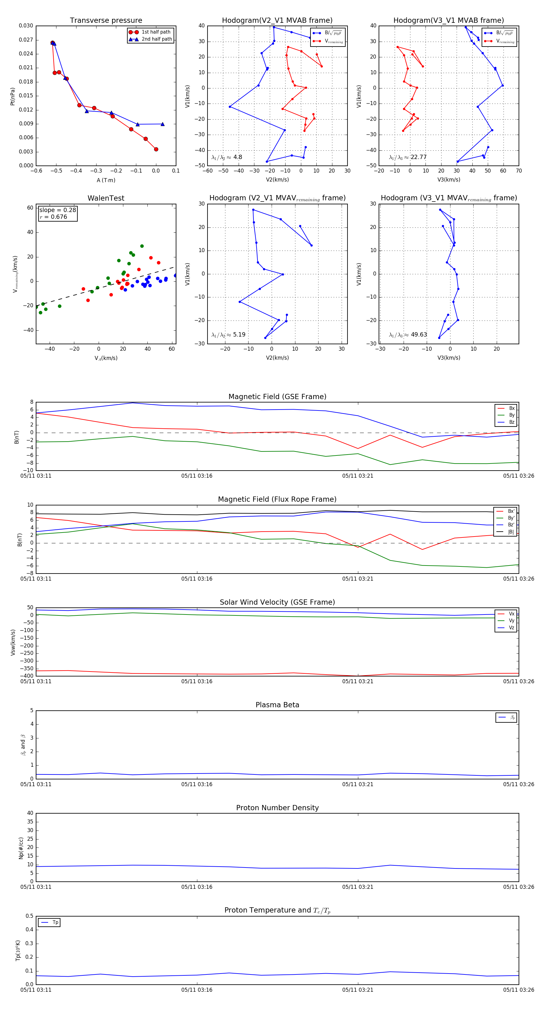
Flux Rope in 2014

Flux Rope Event 2014-05-11 03:11 ~ 2014-05-11 03:26 (16 minutes)


plot