HOME   LIST
‹–   –›

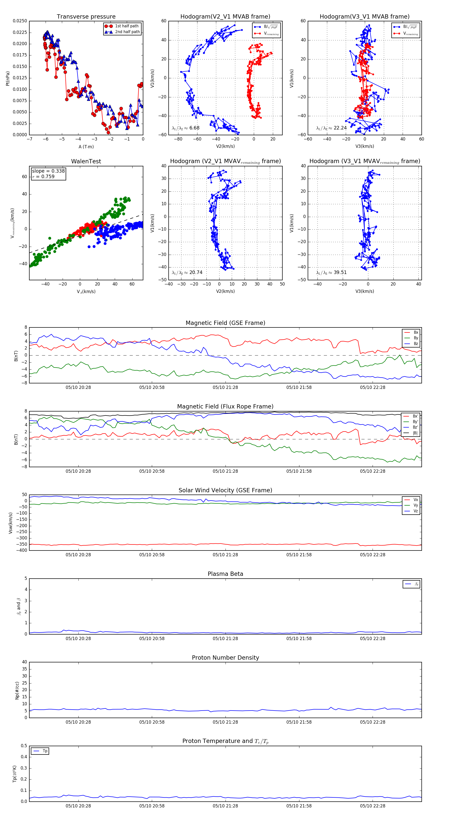
Flux Rope in 2014

Flux Rope Event 2014-05-10 20:08 ~ 2014-05-10 22:48 (161 minutes)


plot