HOME   LIST
‹–   –›

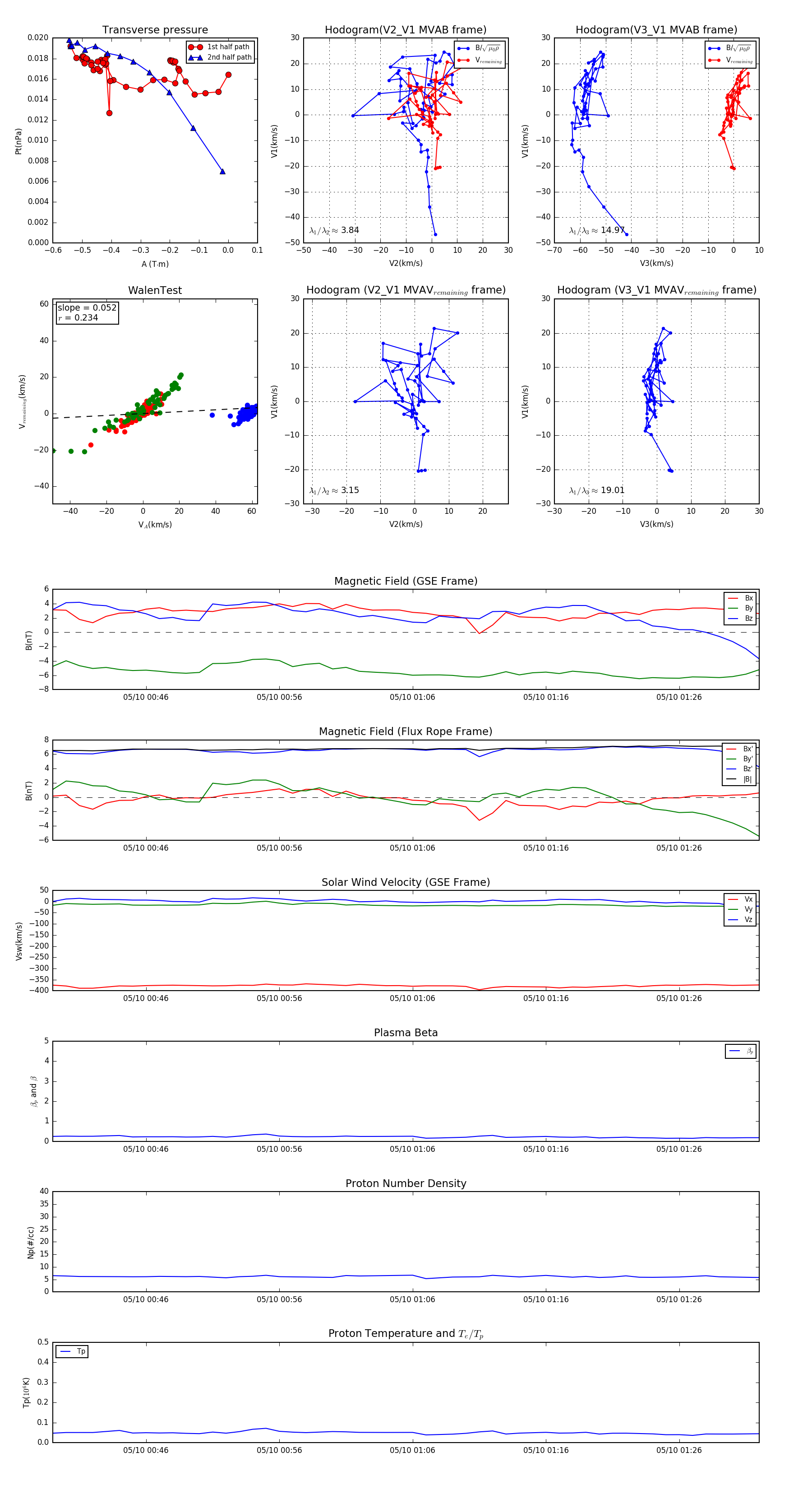
Flux Rope in 2014

Flux Rope Event 2014-05-10 00:39 ~ 2014-05-10 01:32 (54 minutes)


plot