HOME   LIST
‹–   –›

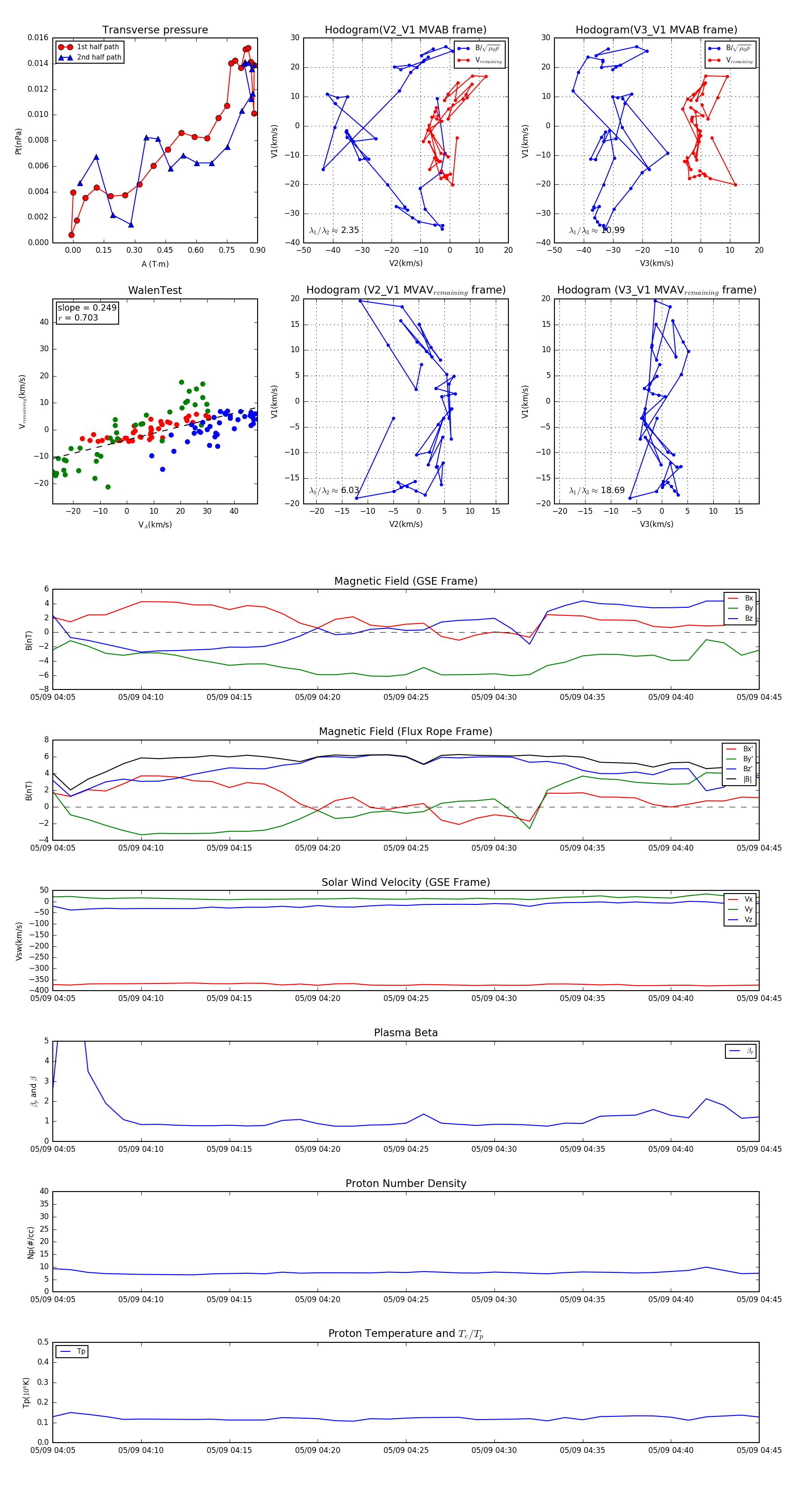
Flux Rope in 2014

Flux Rope Event 2014-05-09 04:05 ~ 2014-05-09 04:45 (41 minutes)


plot