HOME   LIST
‹–   –›

Flux Rope in 2014

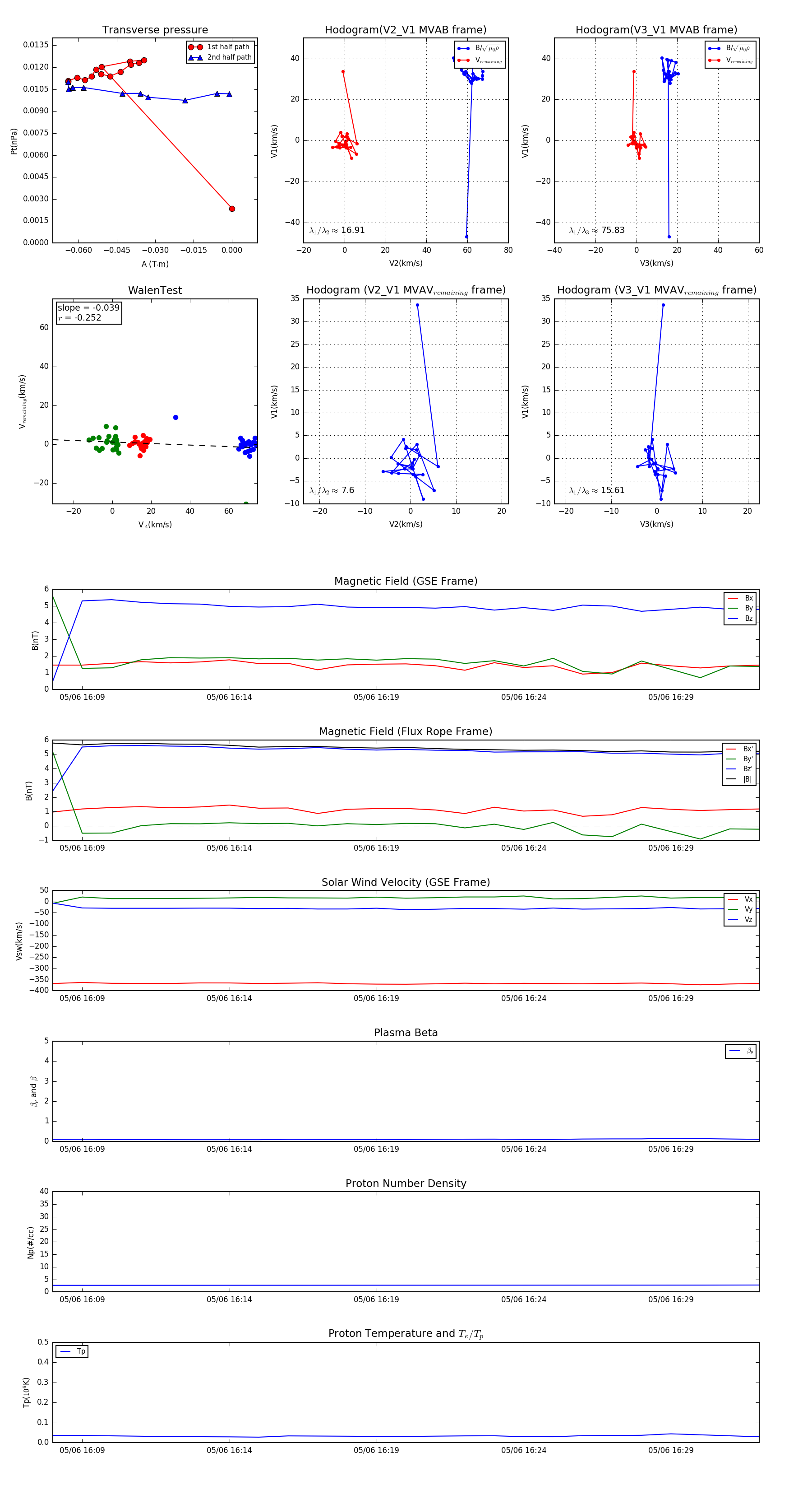
Flux Rope Event 2014-05-06 16:08 ~ 2014-05-06 16:32 (25 minutes)


plot