HOME   LIST
‹–   –›

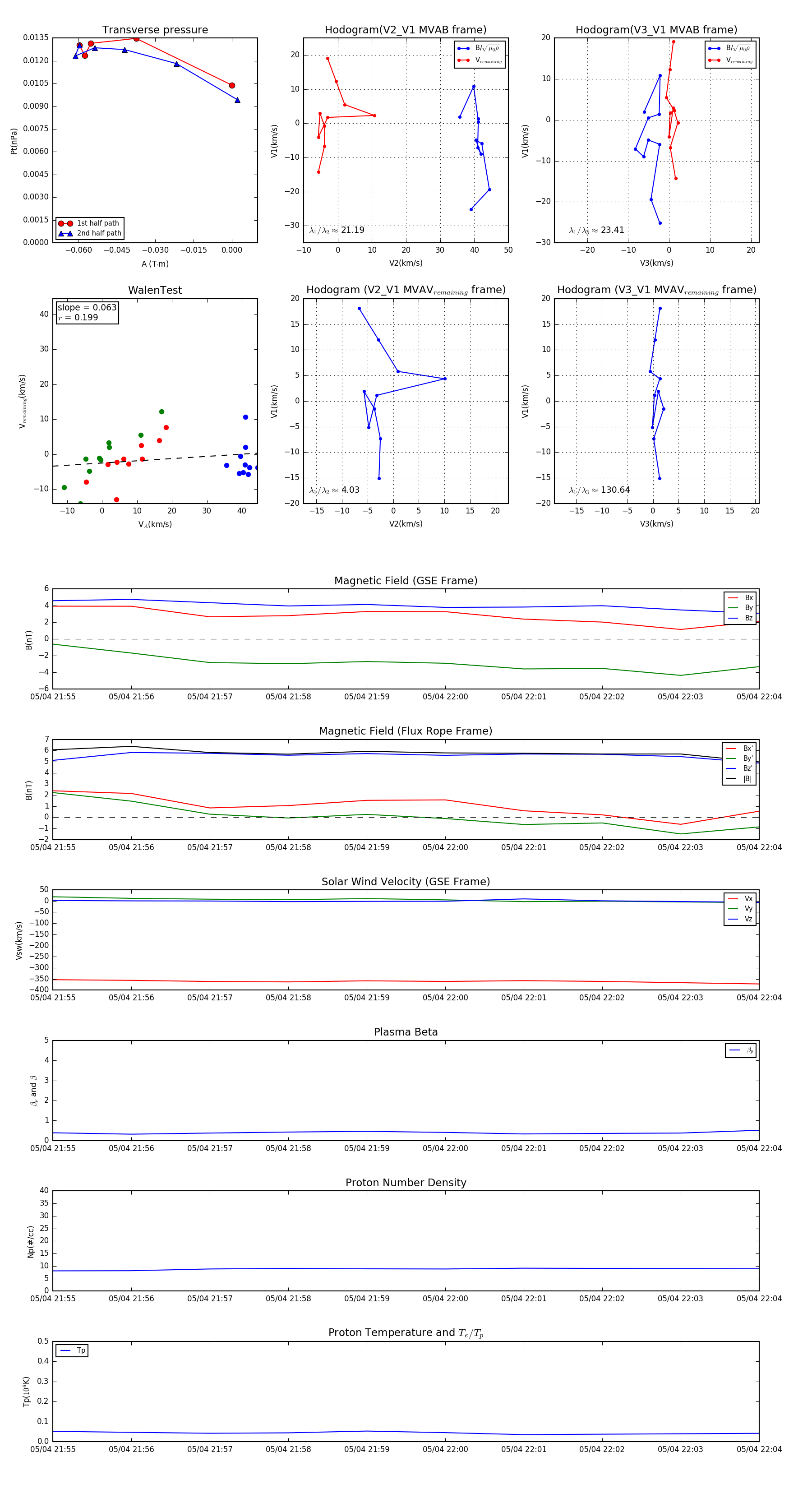
Flux Rope in 2014

Flux Rope Event 2014-05-04 21:55 ~ 2014-05-04 22:04 (10 minutes)


plot