HOME   LIST
‹–   –›

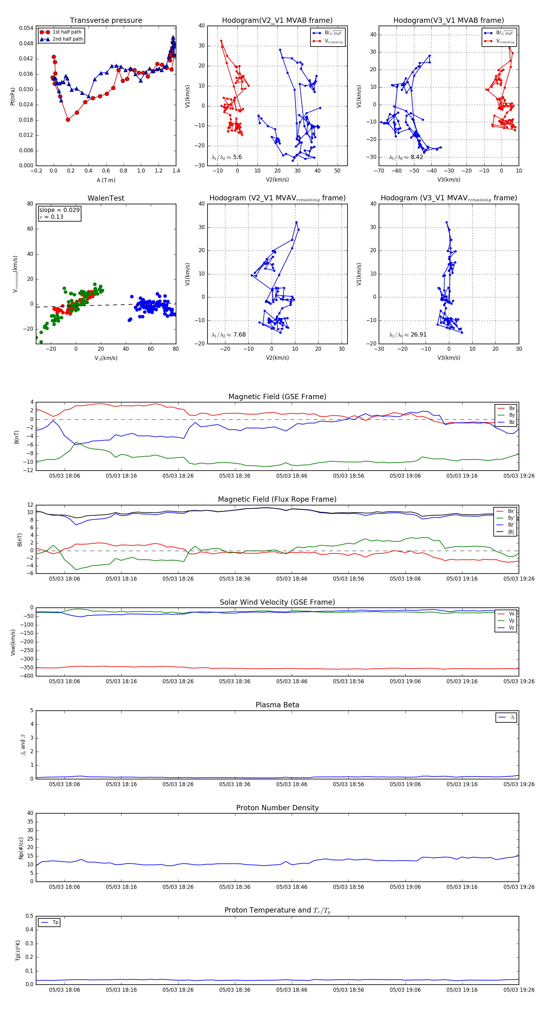
Flux Rope in 2014

Flux Rope Event 2014-05-03 18:01 ~ 2014-05-03 19:26 (86 minutes)


plot