HOME   LIST
‹–   –›

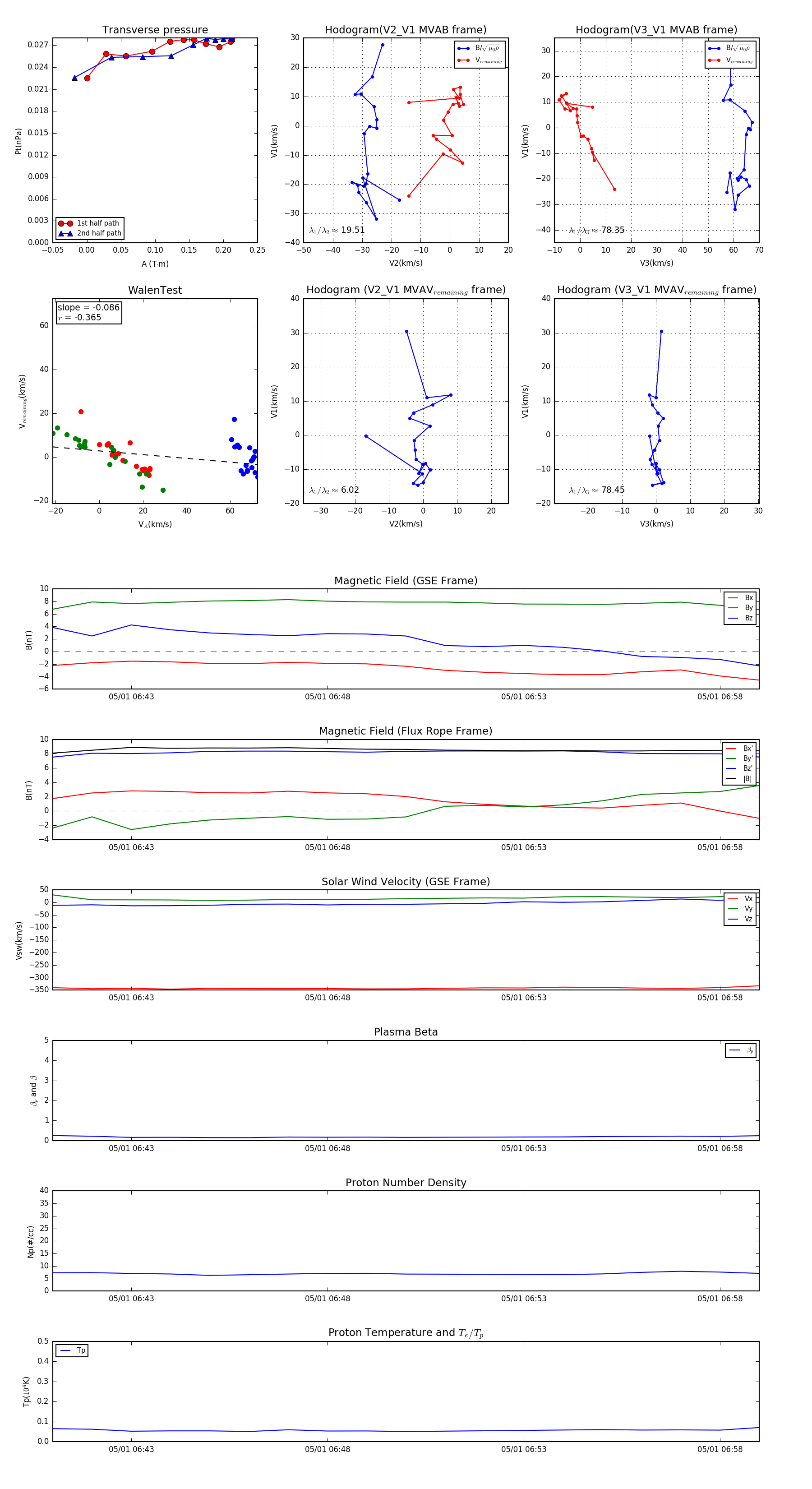
Flux Rope in 2014

Flux Rope Event 2014-05-01 06:41 ~ 2014-05-01 06:59 (19 minutes)


plot