HOME   LIST
‹–   –›

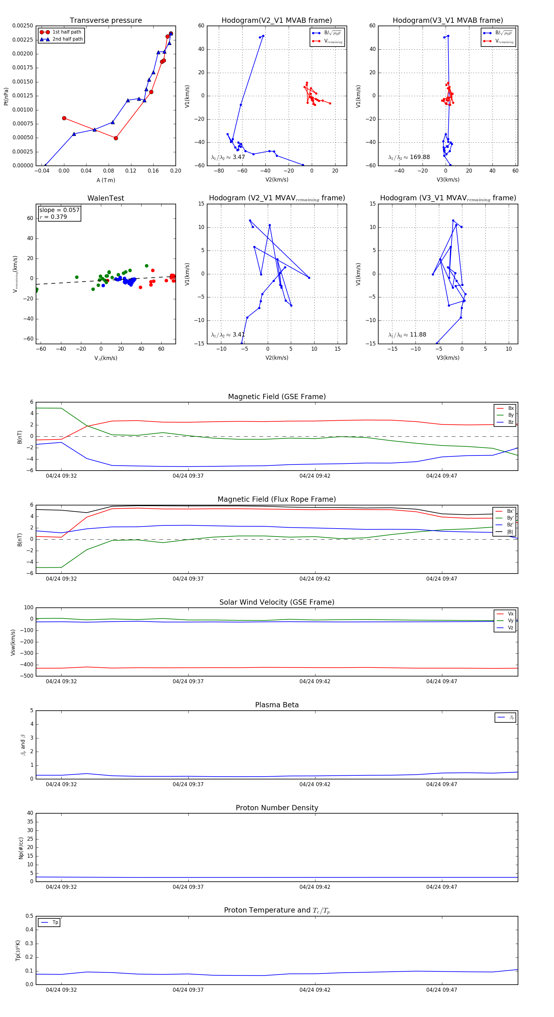
Flux Rope in 2014

Flux Rope Event 2014-04-24 09:31 ~ 2014-04-24 09:50 (20 minutes)


plot