HOME   LIST
‹–   –›

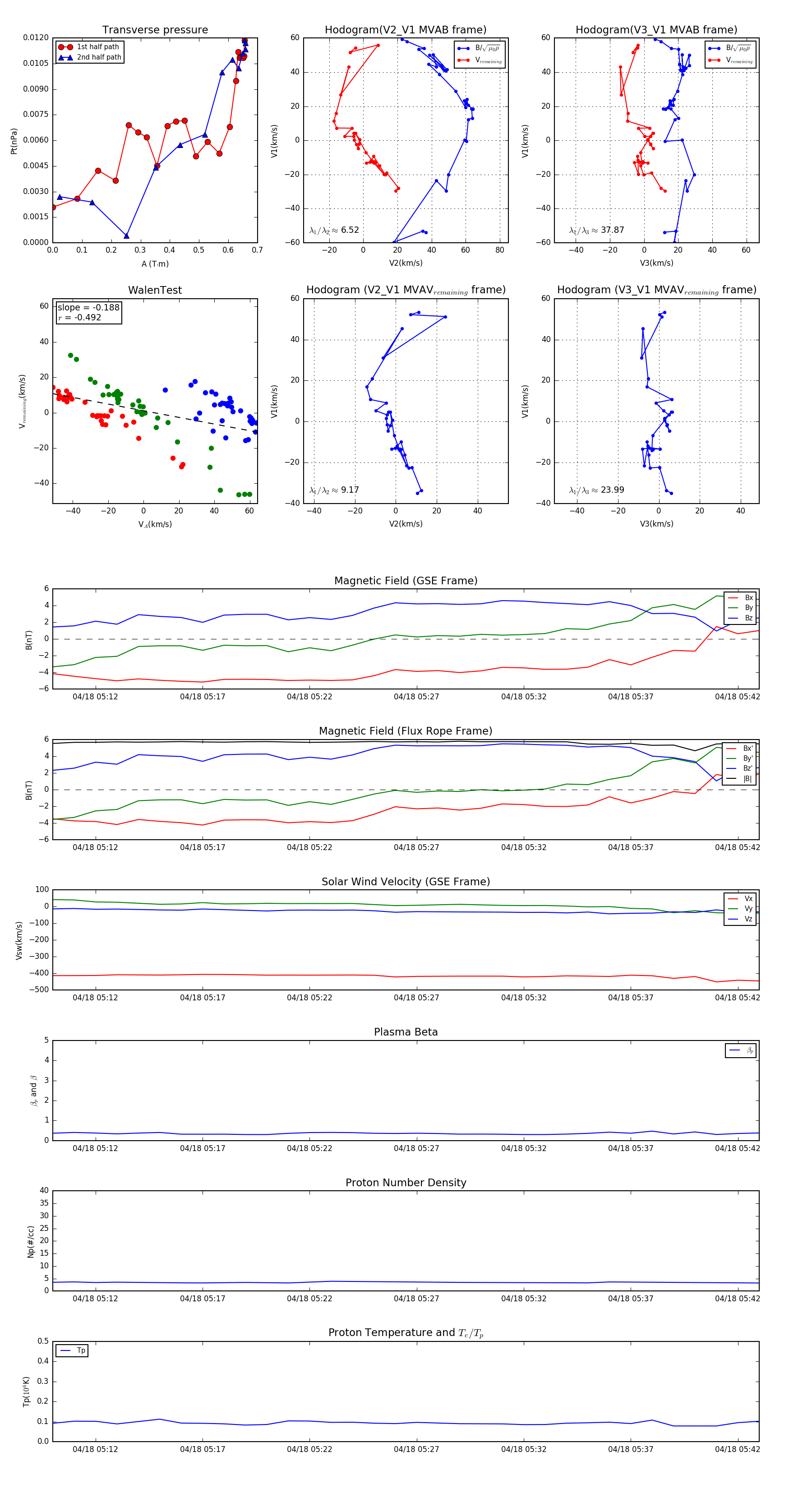
Flux Rope in 2014

Flux Rope Event 2014-04-18 05:10 ~ 2014-04-18 05:43 (34 minutes)


plot