HOME   LIST
‹–   –›

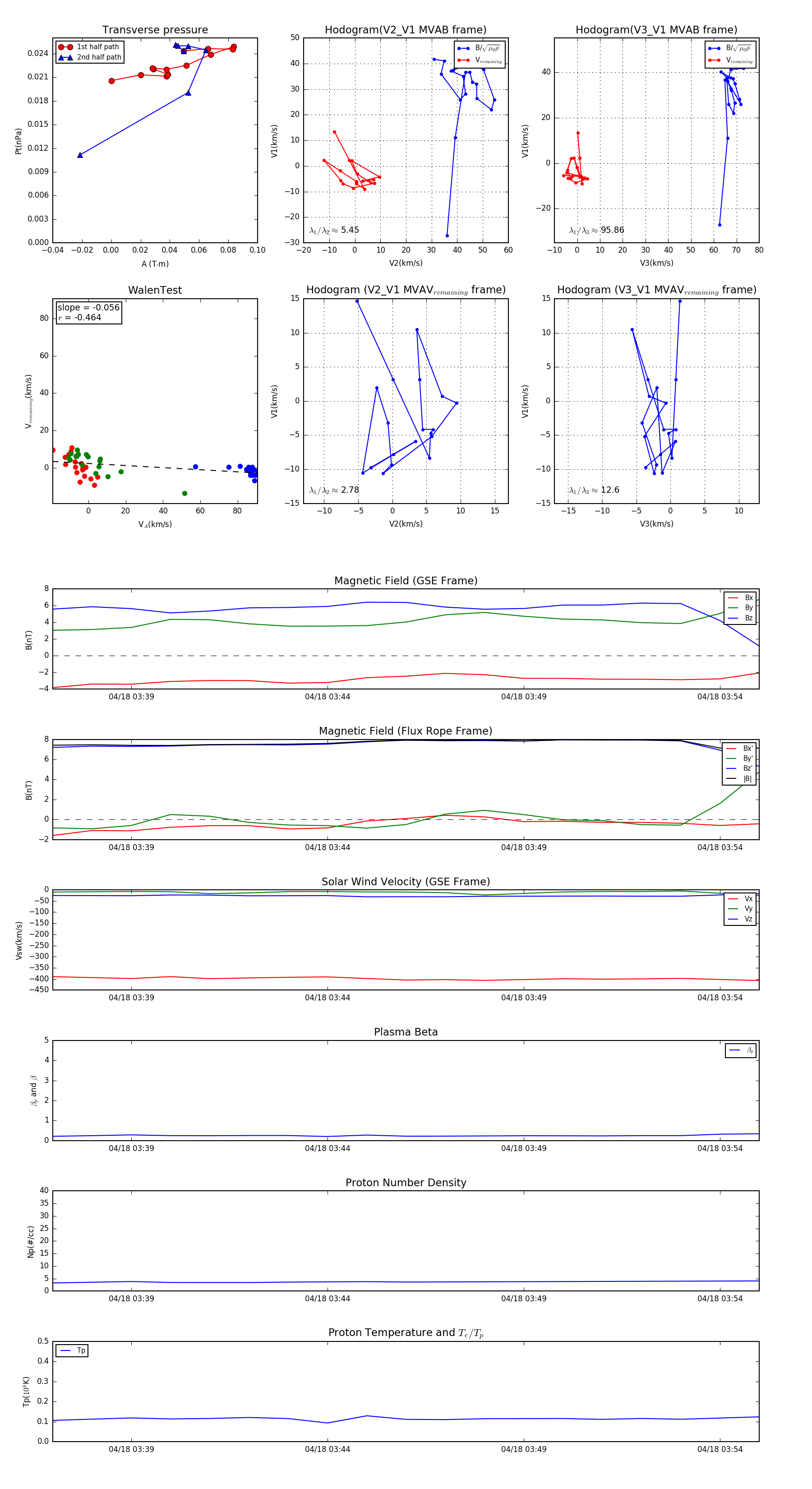
Flux Rope in 2014

Flux Rope Event 2014-04-18 03:37 ~ 2014-04-18 03:55 (19 minutes)


plot