HOME   LIST
‹–   –›

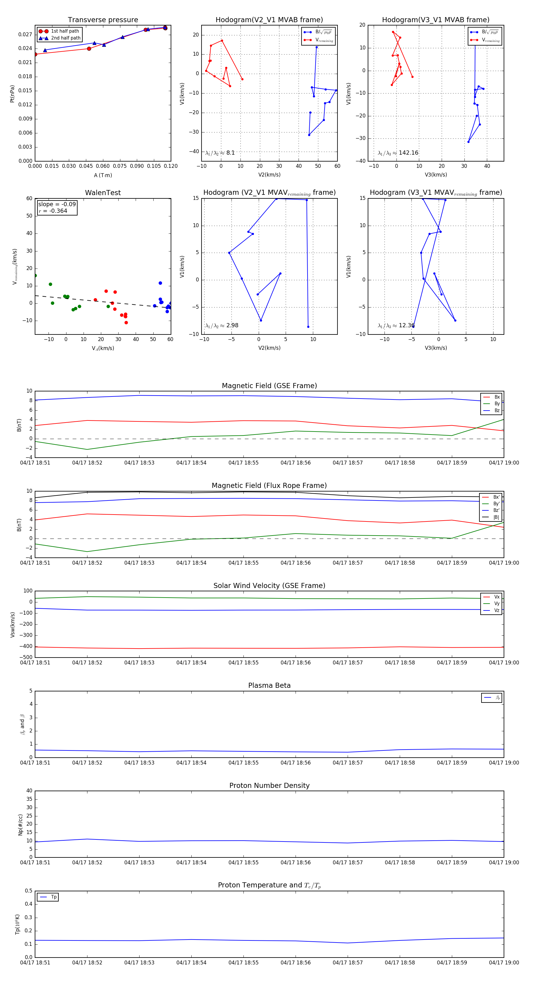
Flux Rope in 2014

Flux Rope Event 2014-04-17 18:51 ~ 2014-04-17 19:00 (10 minutes)


plot