HOME   LIST
‹–   –›

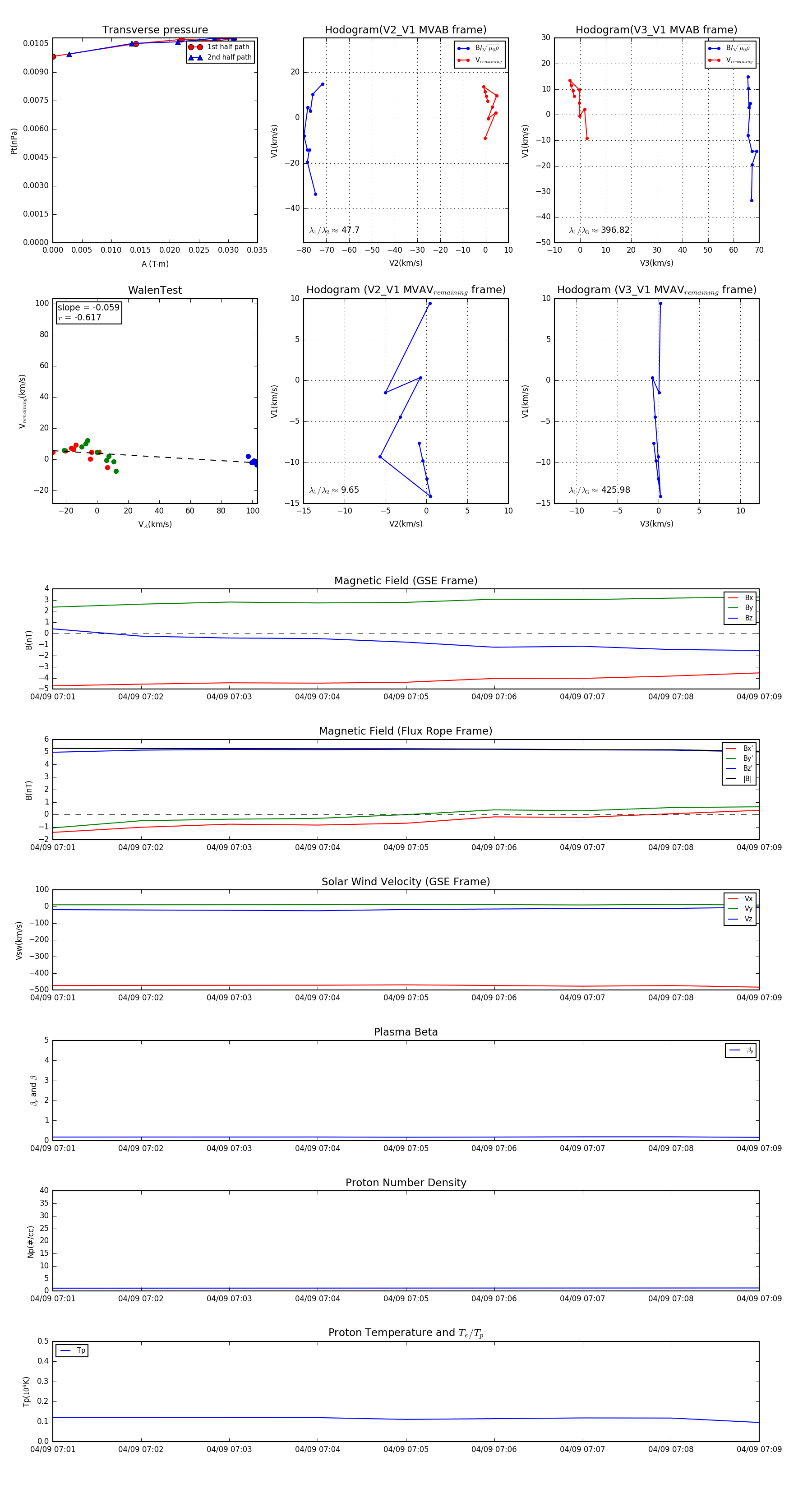
Flux Rope in 2014

Flux Rope Event 2014-04-09 07:01 ~ 2014-04-09 07:09 (9 minutes)


plot