HOME   LIST
‹–   –›

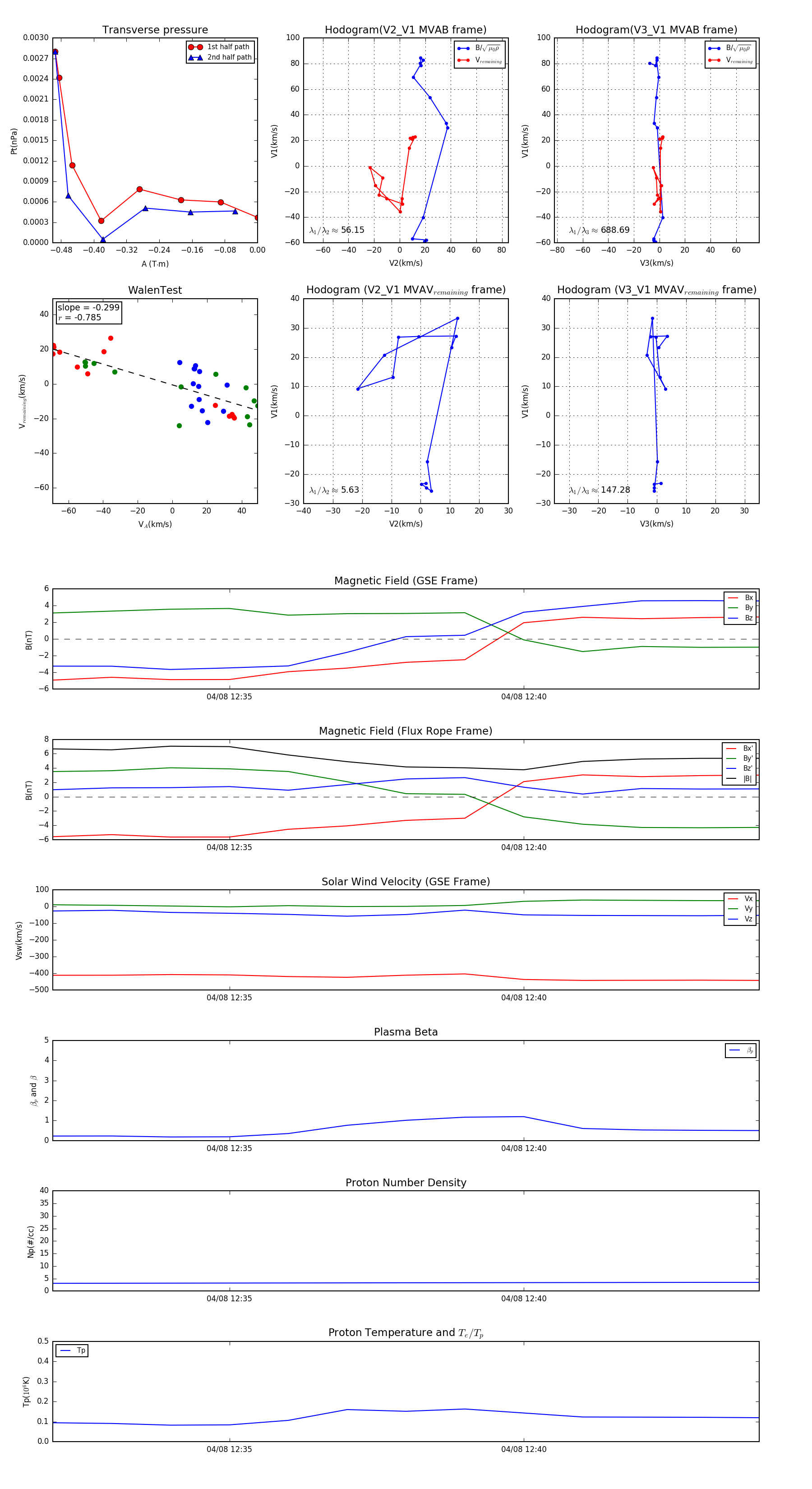
Flux Rope in 2014

Flux Rope Event 2014-04-08 12:32 ~ 2014-04-08 12:44 (13 minutes)


plot