HOME   LIST
‹–   –›

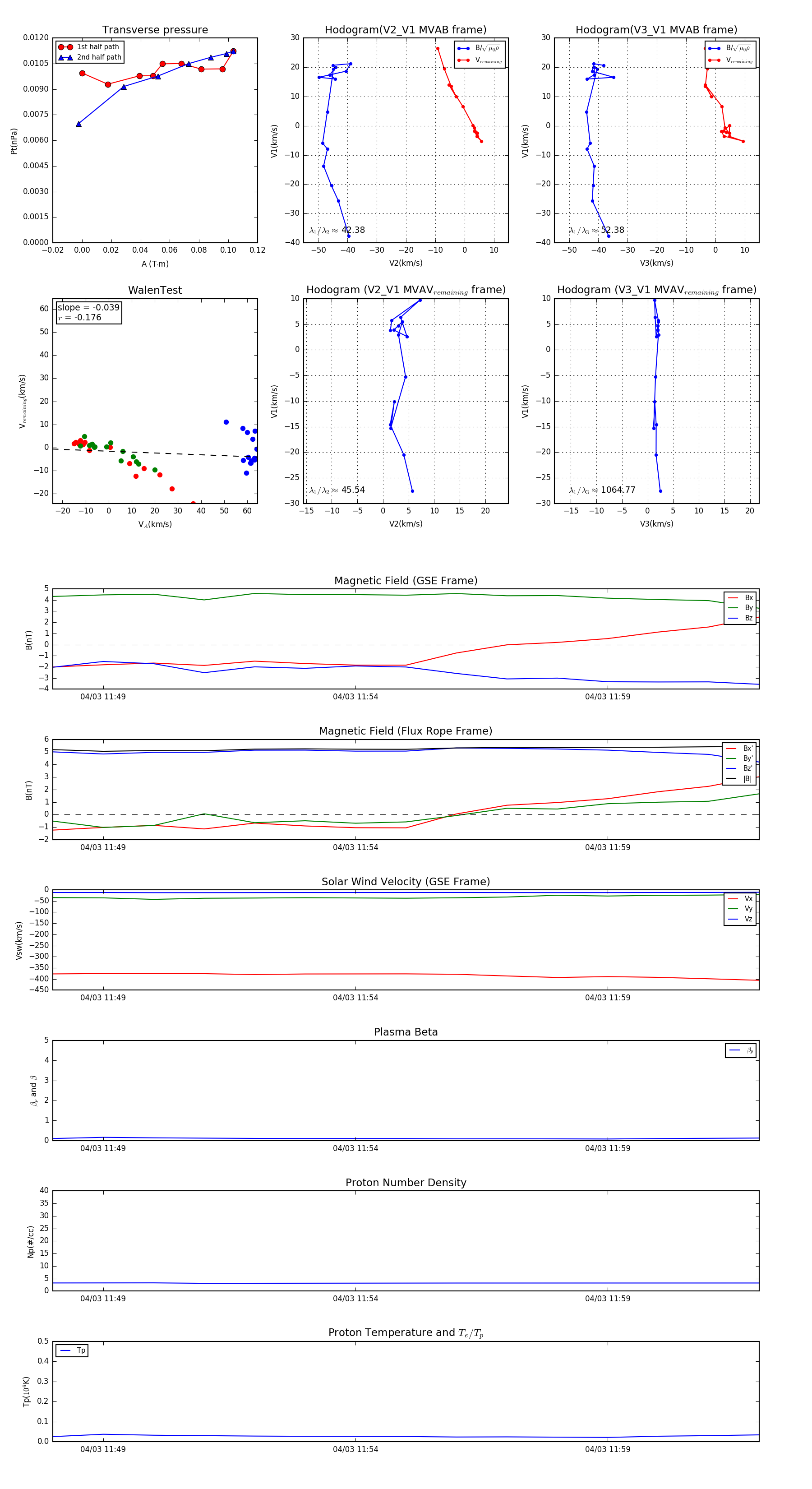
Flux Rope in 2014

Flux Rope Event 2014-04-03 11:48 ~ 2014-04-03 12:02 (15 minutes)


plot