HOME   LIST
‹–   –›

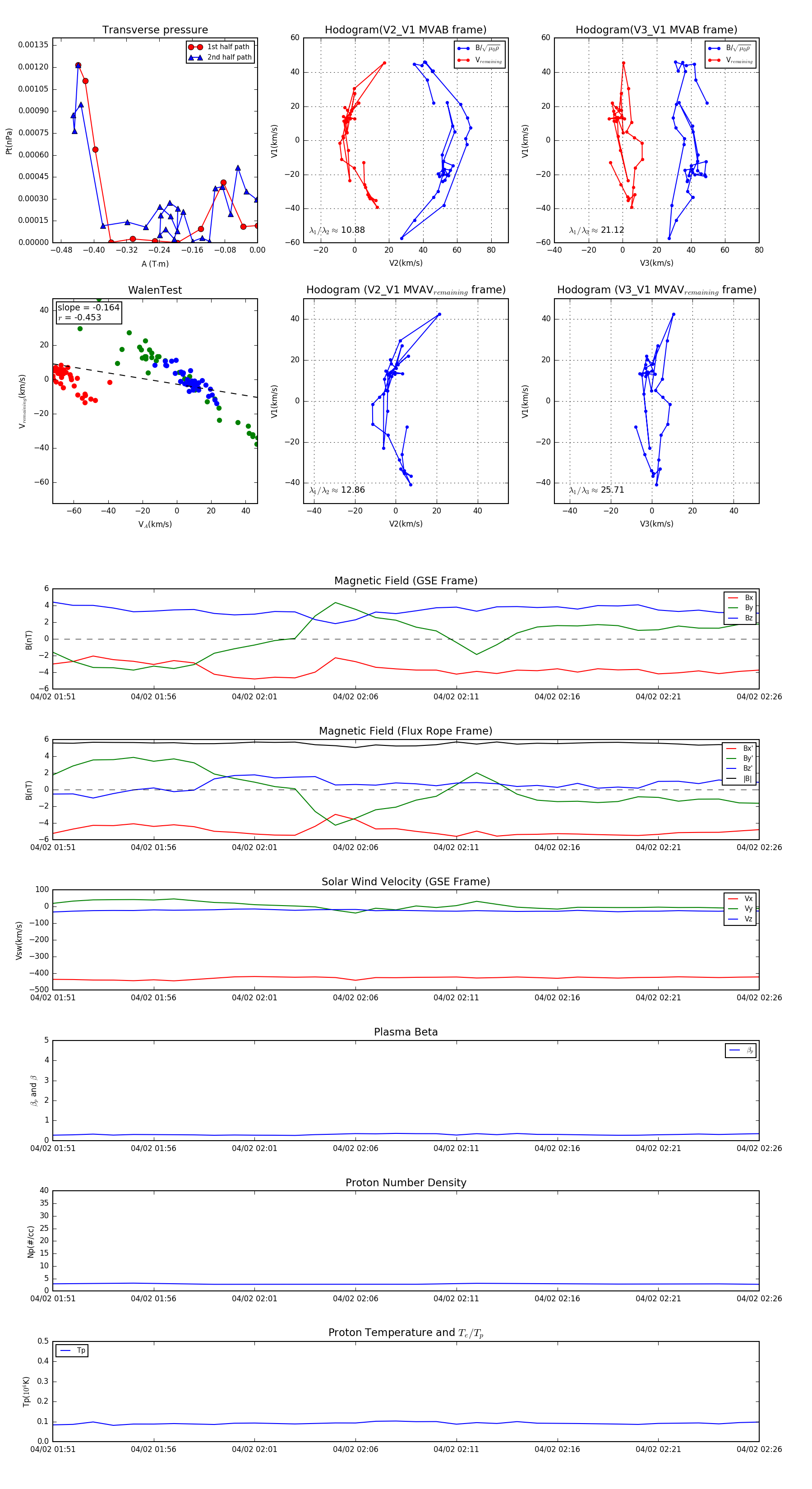
Flux Rope in 2014

Flux Rope Event 2014-04-02 01:51 ~ 2014-04-02 02:26 (36 minutes)


plot