HOME   LIST
‹–   –›

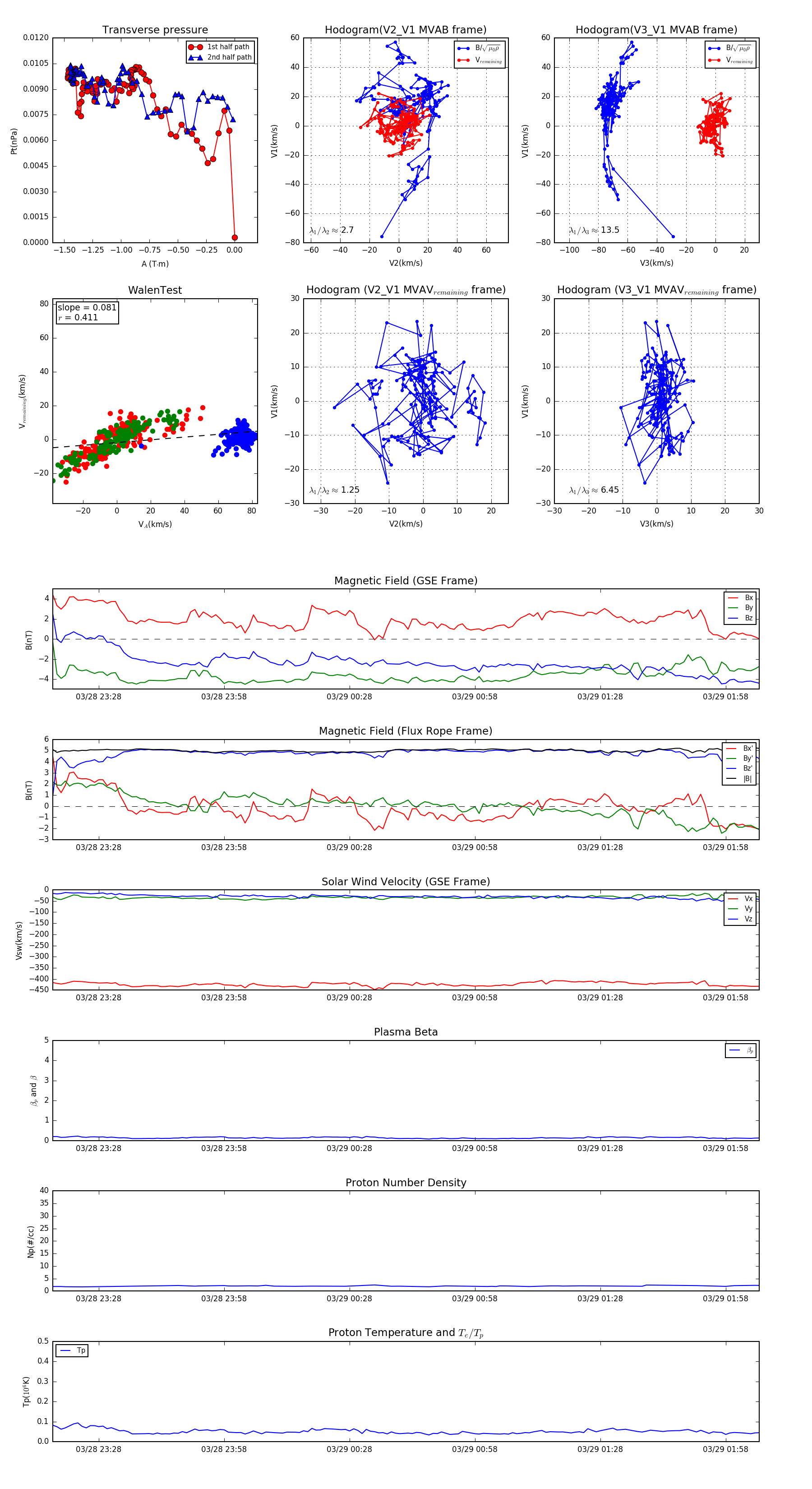
Flux Rope in 2014

Flux Rope Event 2014-03-28 23:17 ~ 2014-03-29 02:06 (170 minutes)


plot