HOME   LIST
‹–   –›

Flux Rope in 2014

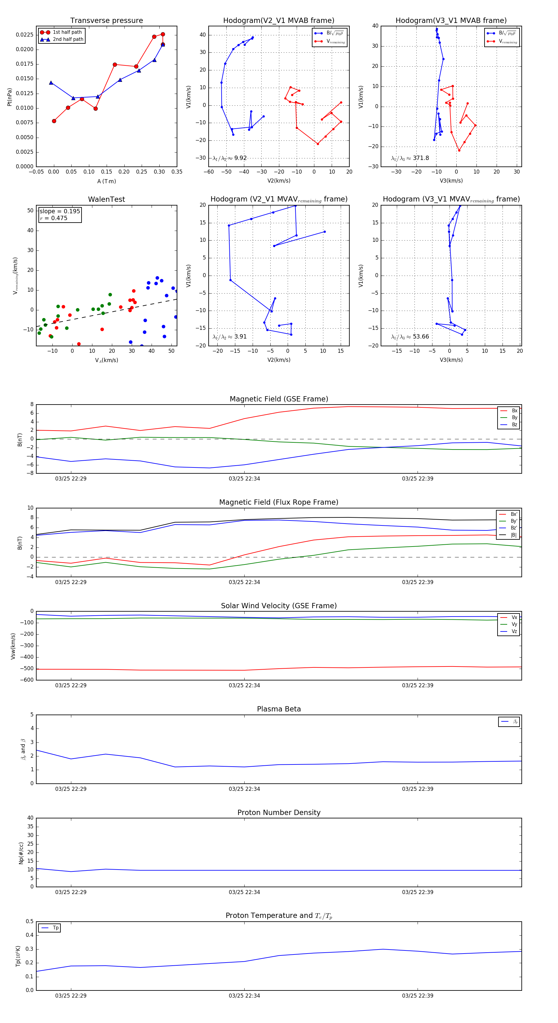
Flux Rope Event 2014-03-25 22:28 ~ 2014-03-25 22:42 (15 minutes)


plot