HOME   LIST
‹–   –›

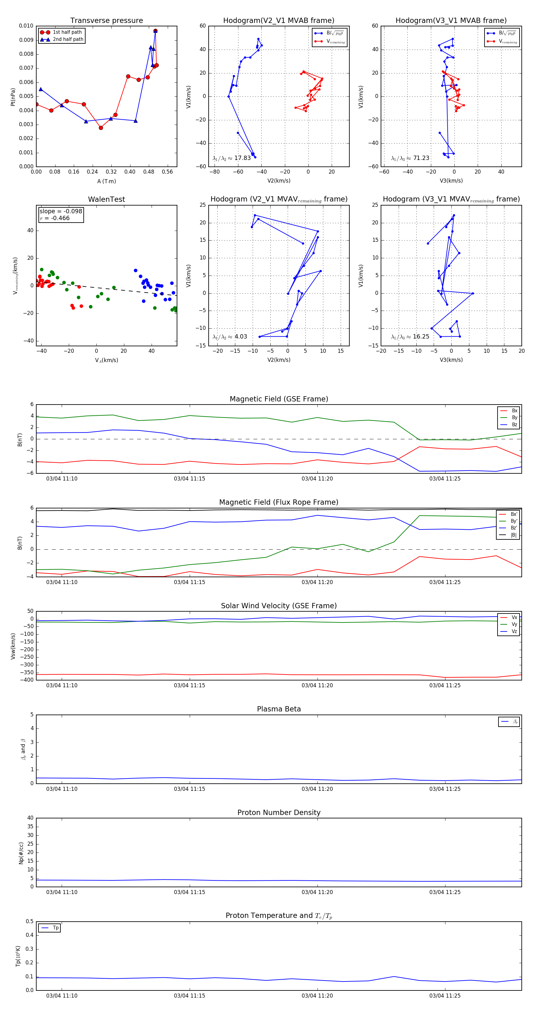
Flux Rope in 2014

Flux Rope Event 2014-03-04 11:09 ~ 2014-03-04 11:28 (20 minutes)


plot