HOME   LIST
‹–   –›

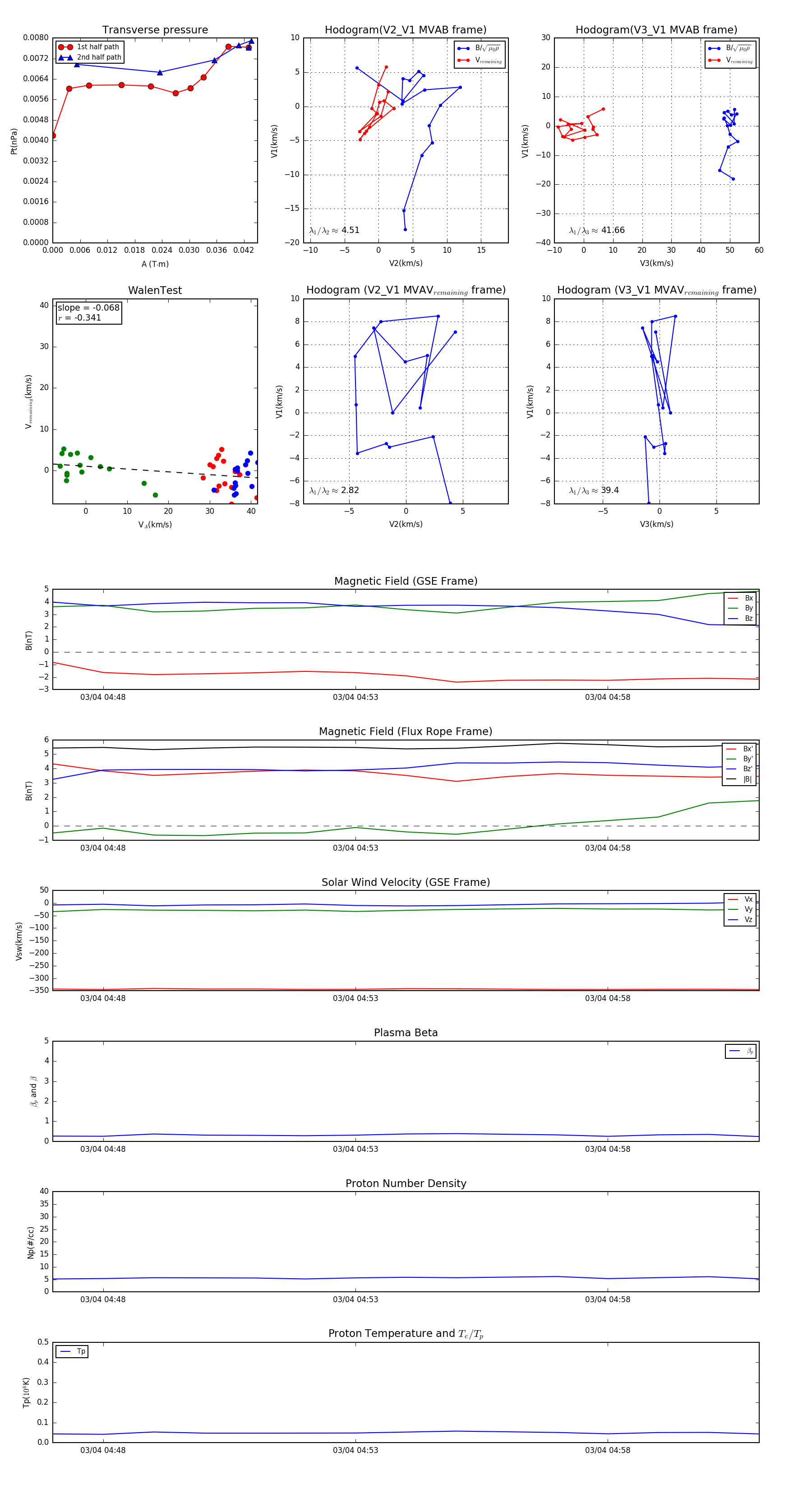
Flux Rope in 2014

Flux Rope Event 2014-03-04 04:47 ~ 2014-03-04 05:01 (15 minutes)


plot