HOME   LIST
‹–   –›

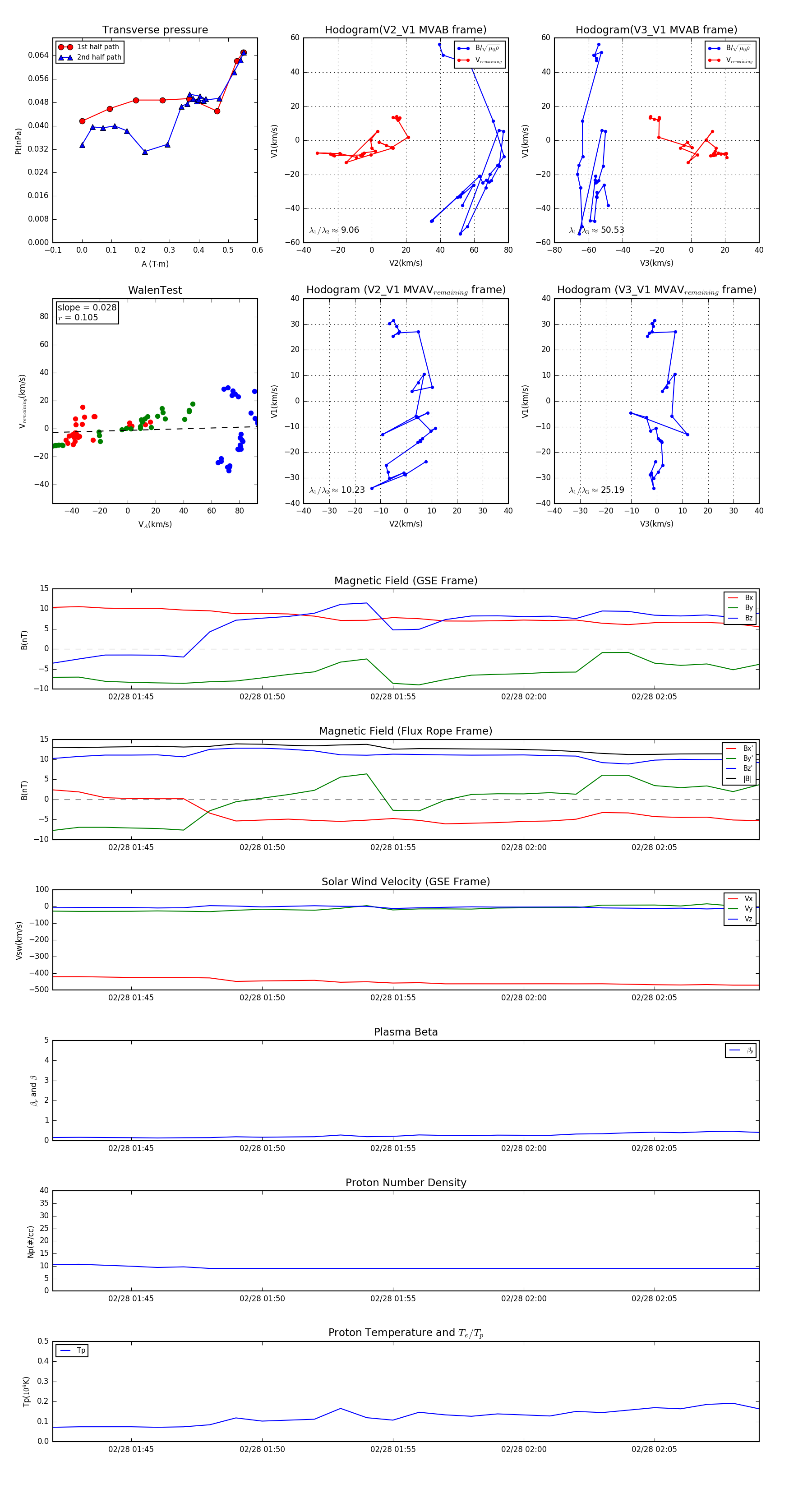
Flux Rope in 2014

Flux Rope Event 2014-02-28 01:42 ~ 2014-02-28 02:09 (28 minutes)


plot