HOME   LIST
‹–   –›

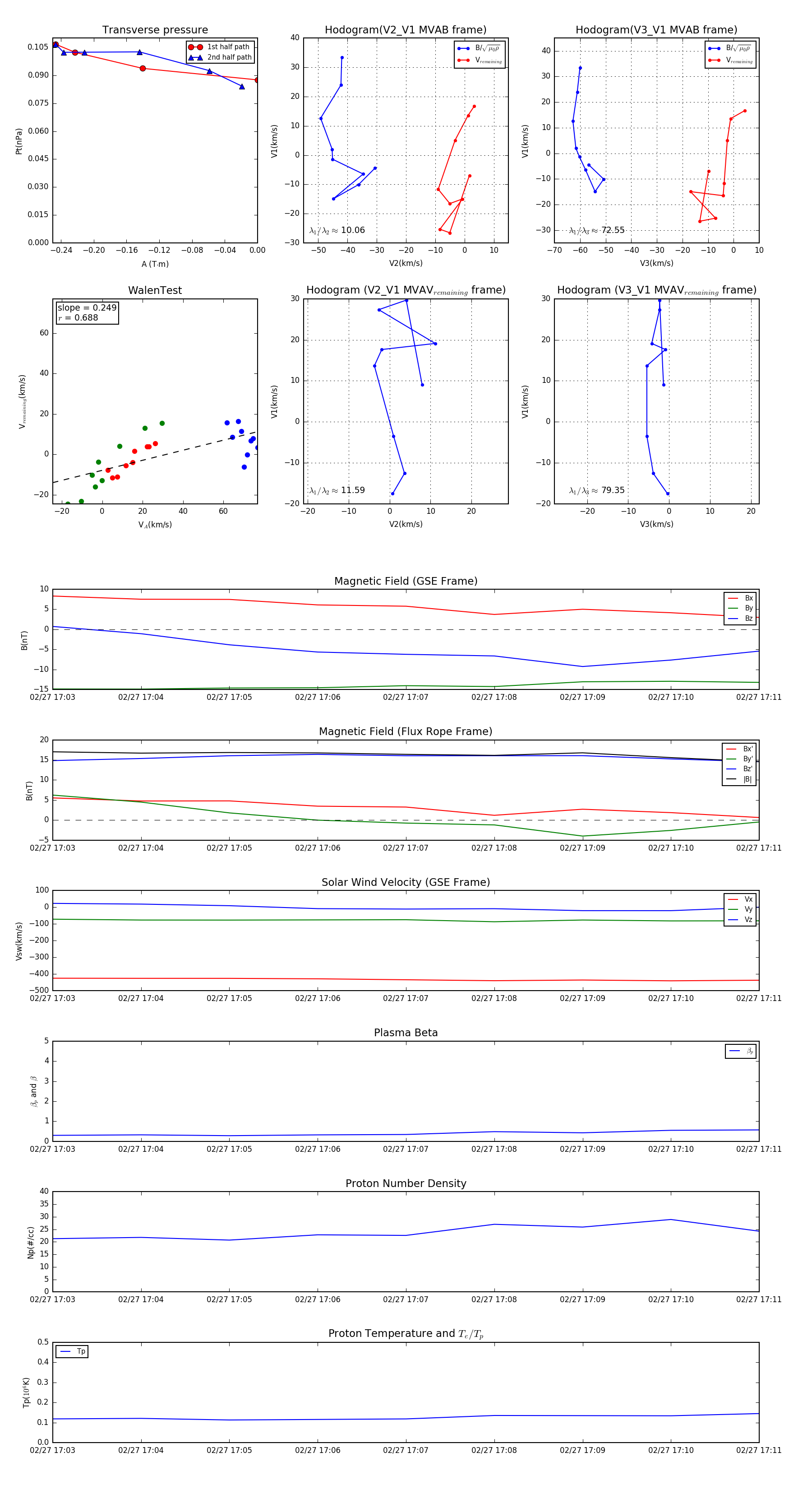
Flux Rope in 2014

Flux Rope Event 2014-02-27 17:03 ~ 2014-02-27 17:11 (9 minutes)


plot