HOME   LIST
‹–   –›

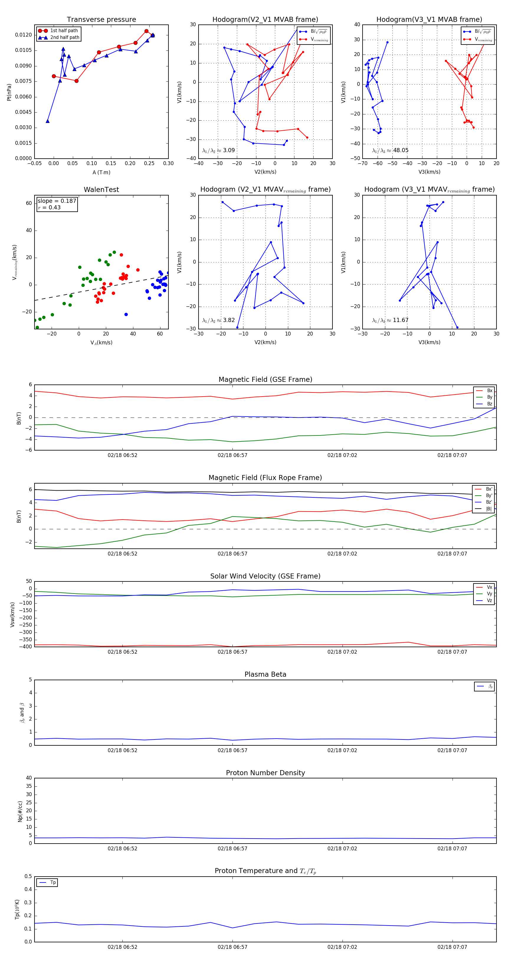
Flux Rope in 2014

Flux Rope Event 2014-02-18 06:48 ~ 2014-02-18 07:09 (22 minutes)


plot