HOME   LIST
‹–   –›

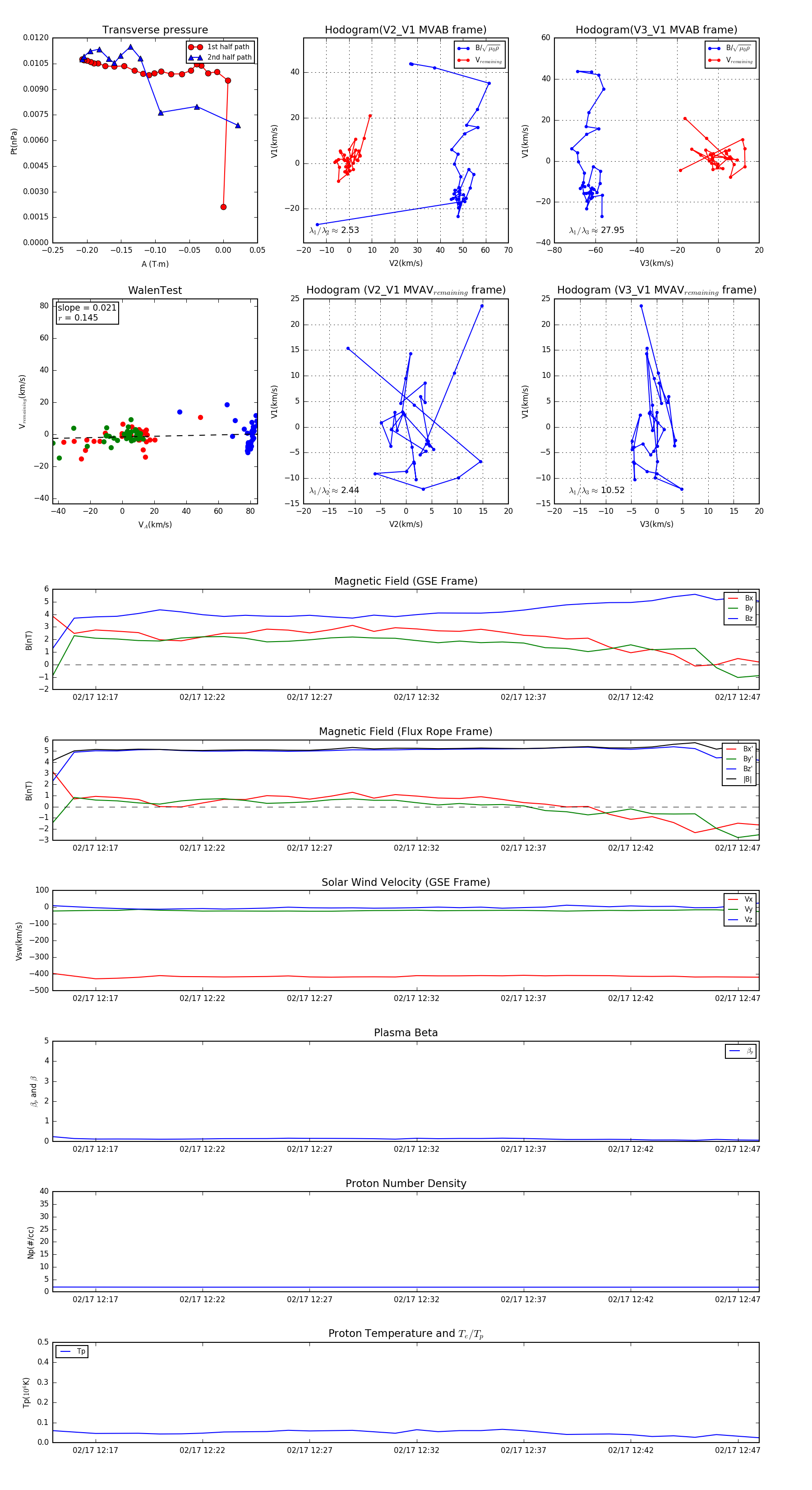
Flux Rope in 2014

Flux Rope Event 2014-02-17 12:15 ~ 2014-02-17 12:48 (34 minutes)


plot