HOME   LIST
‹–   –›

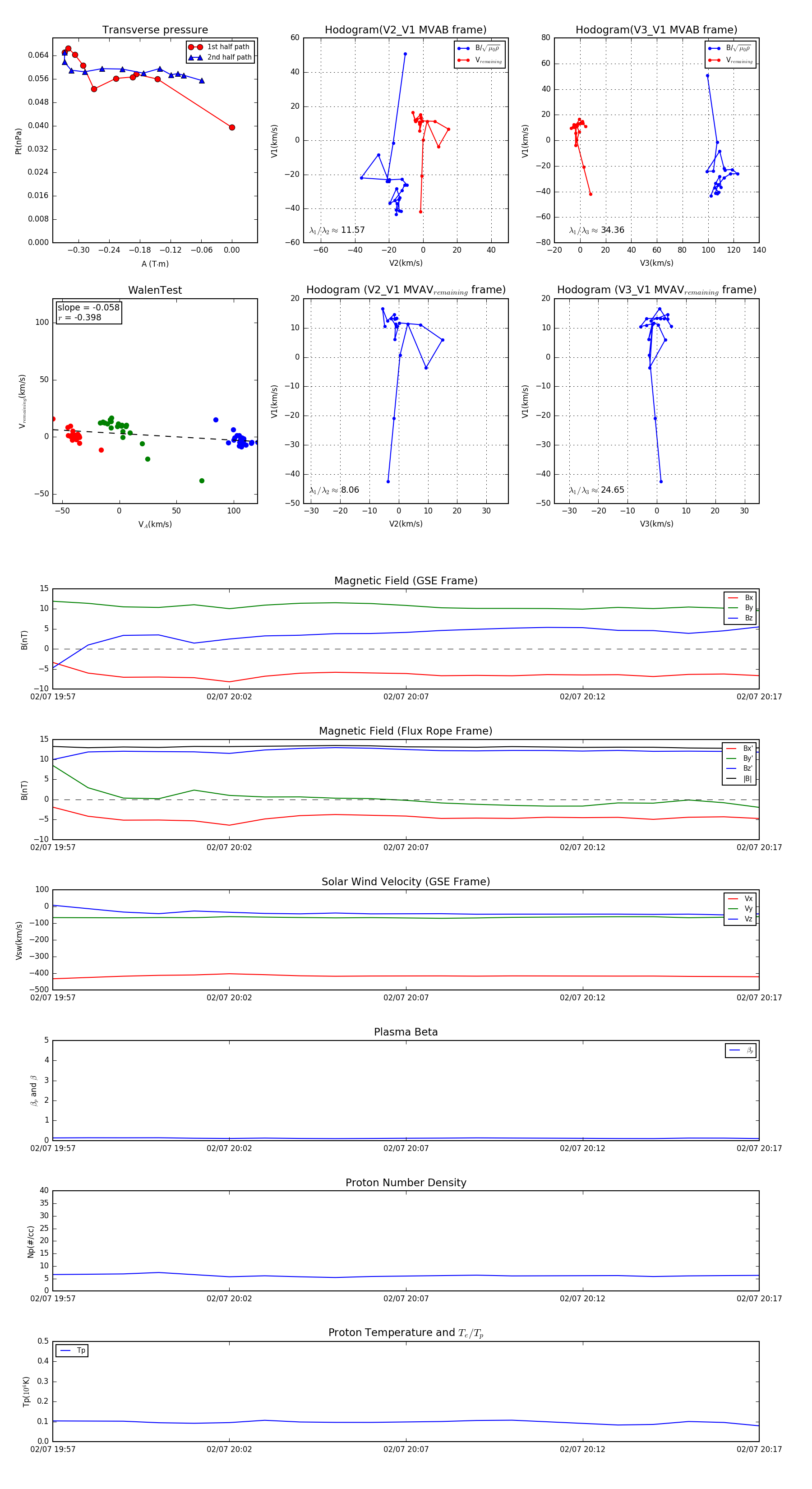
Flux Rope in 2014

Flux Rope Event 2014-02-07 19:57 ~ 2014-02-07 20:17 (21 minutes)


plot