HOME   LIST
‹–   –›

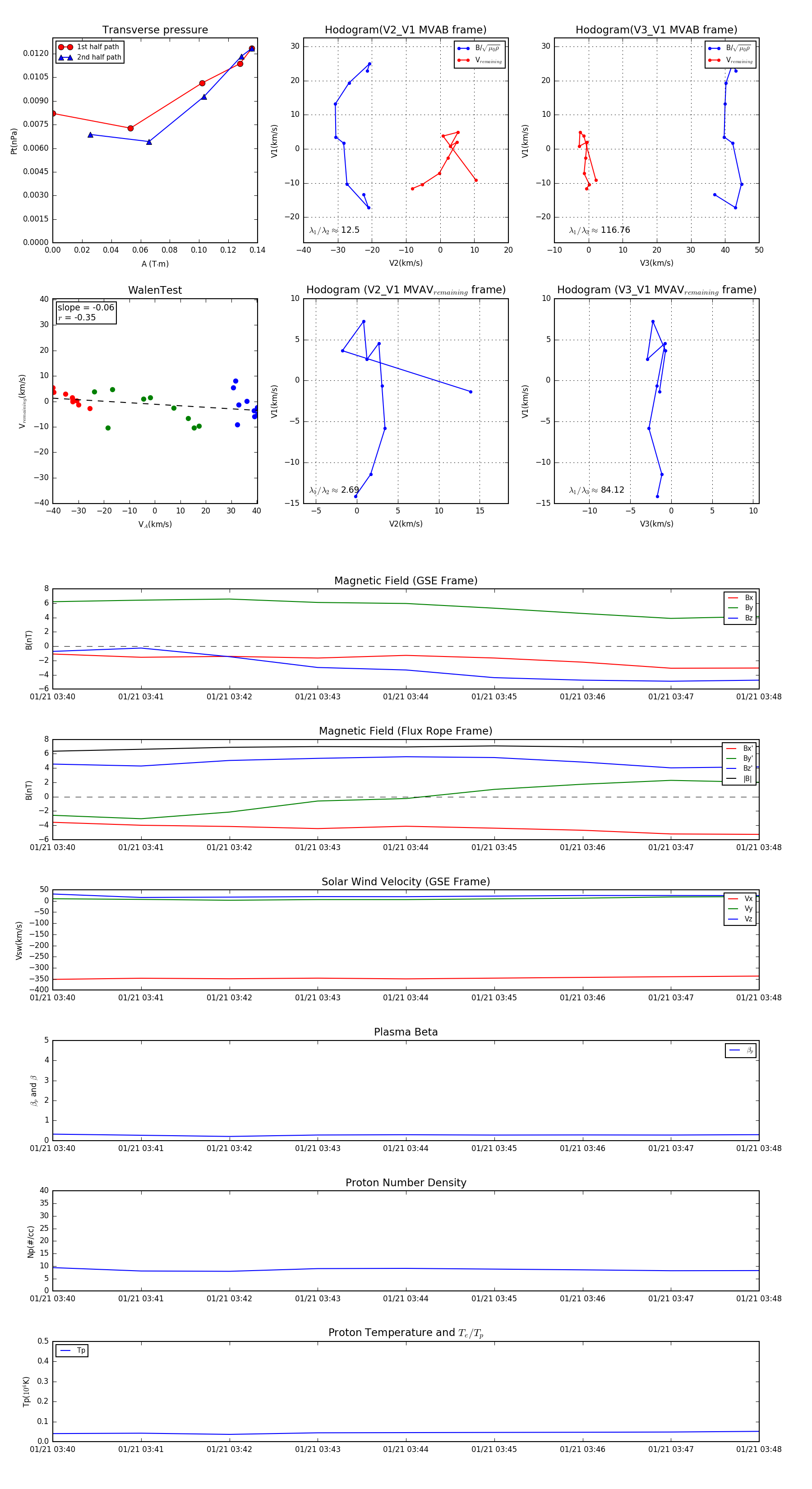
Flux Rope in 2014

Flux Rope Event 2014-01-21 03:40 ~ 2014-01-21 03:48 (9 minutes)


plot