HOME   LIST
‹–   –›

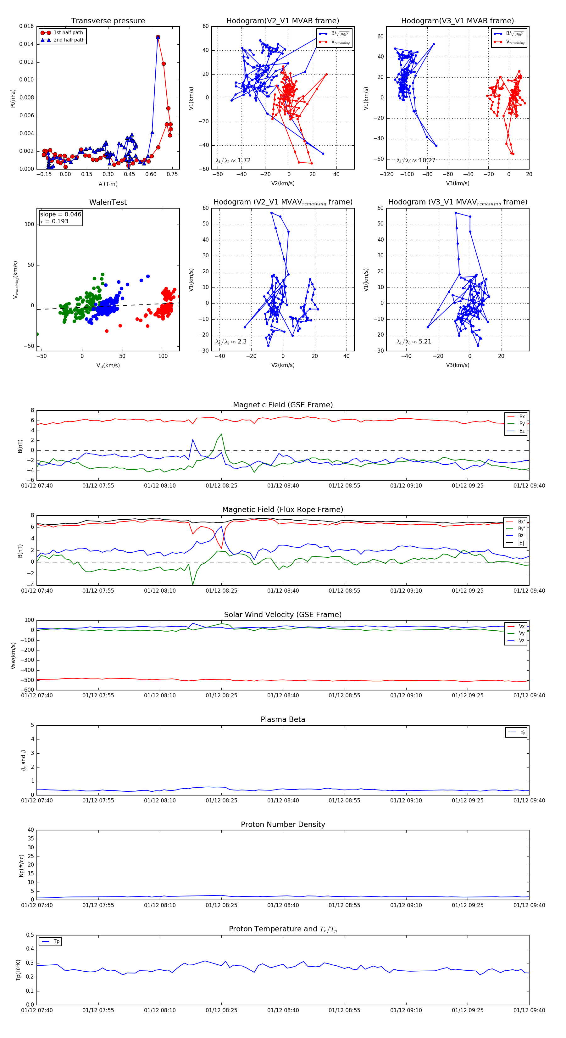
Flux Rope in 2014

Flux Rope Event 2014-01-12 07:40 ~ 2014-01-12 09:40 (121 minutes)


plot