HOME   LIST
‹–   –›

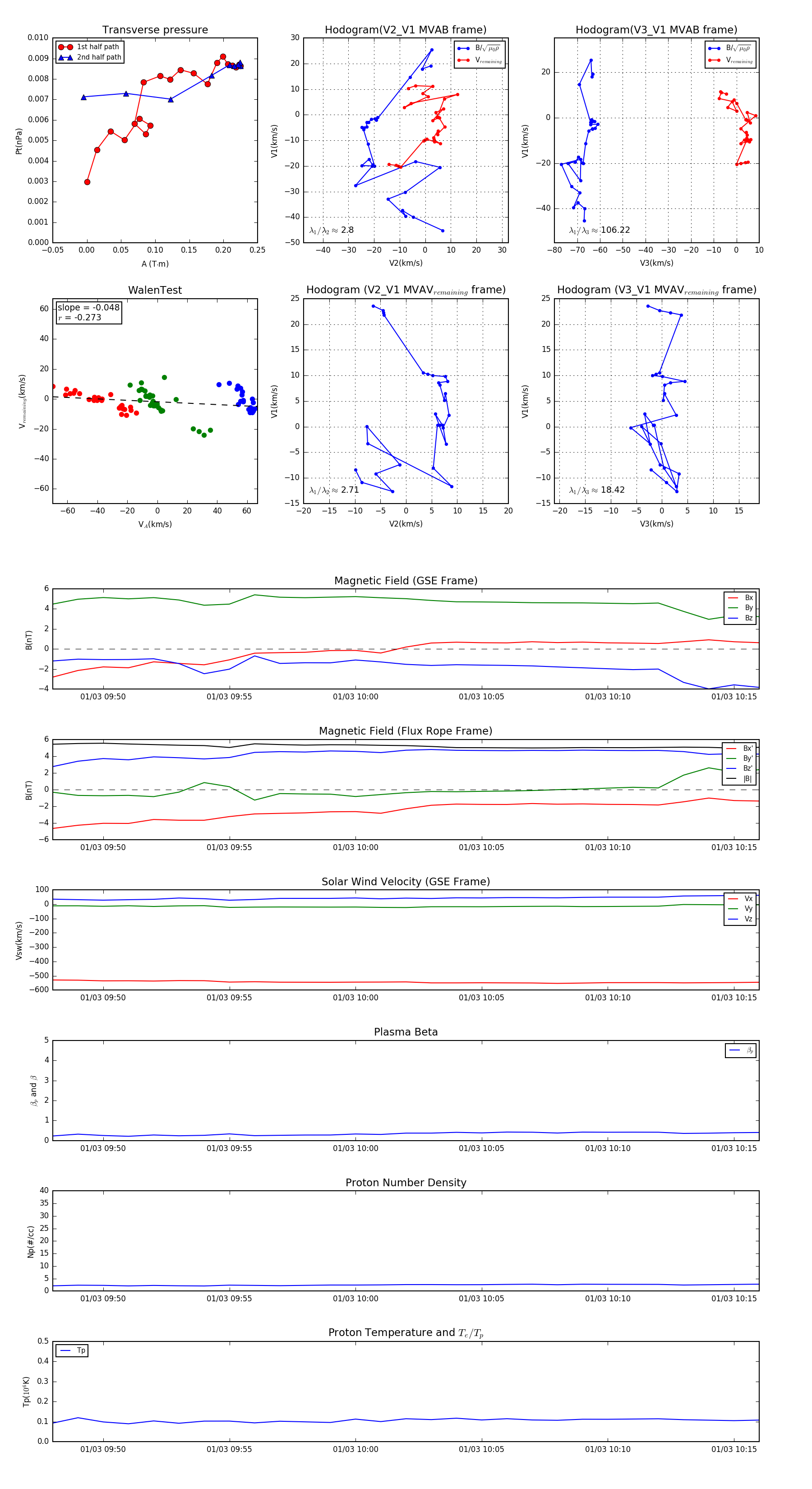
Flux Rope in 2014

Flux Rope Event 2014-01-03 09:48 ~ 2014-01-03 10:16 (29 minutes)


plot