HOME   LIST
‹–   –›

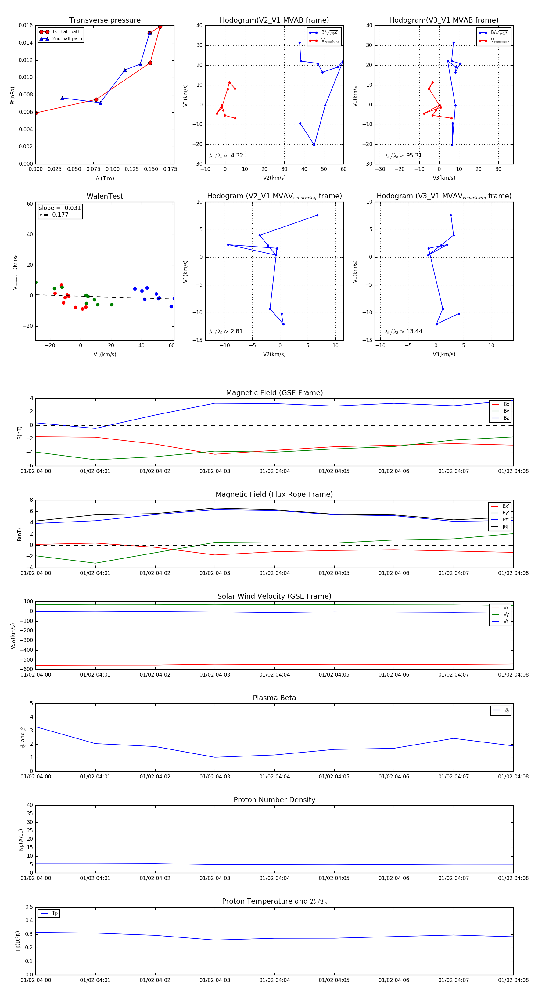
Flux Rope in 2014

Flux Rope Event 2014-01-02 04:00 ~ 2014-01-02 04:08 (9 minutes)


plot