HOME   LIST
‹–   –›

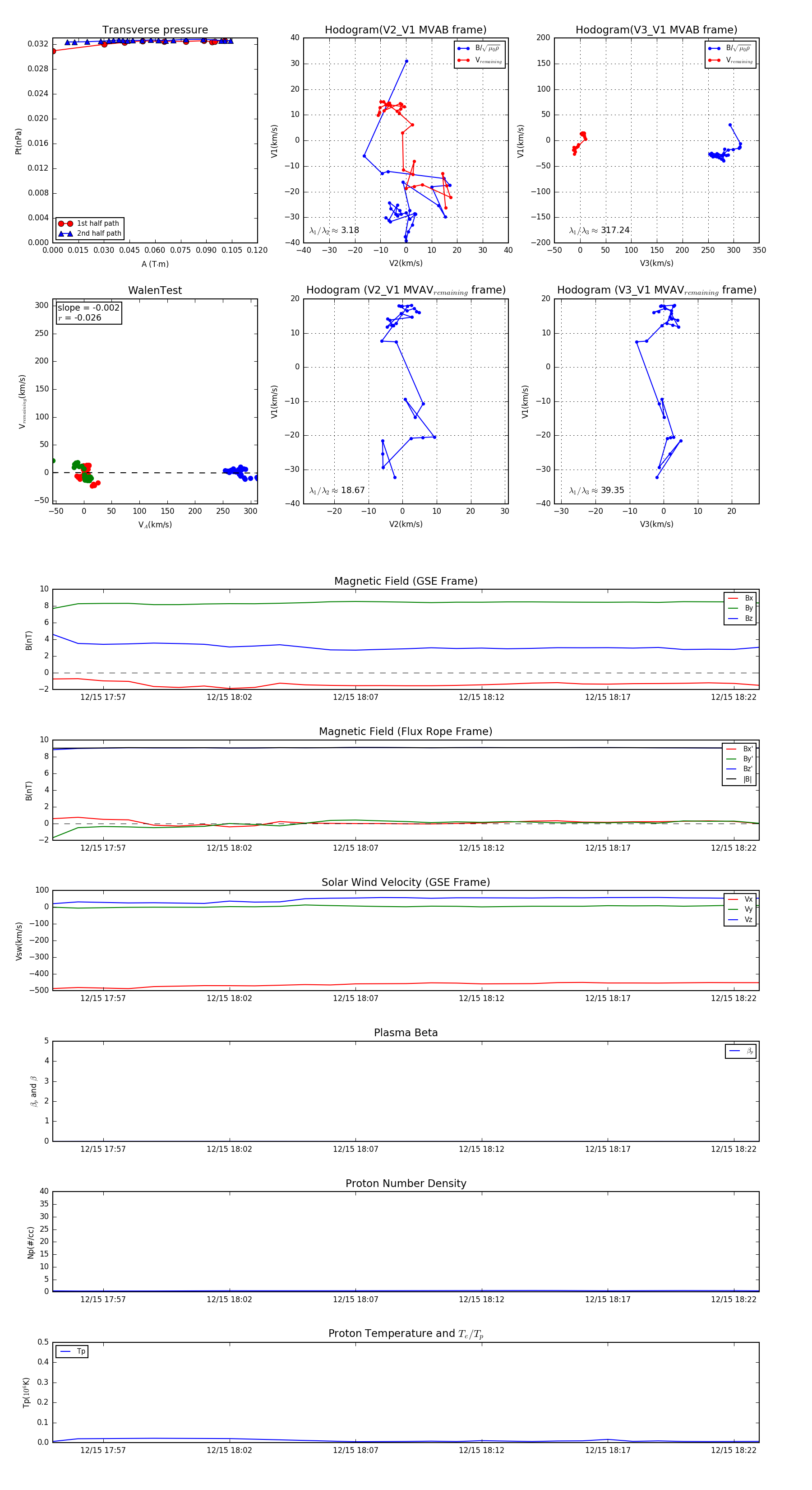
Flux Rope in 2013

Flux Rope Event 2013-12-15 17:55 ~ 2013-12-15 18:23 (29 minutes)


plot