HOME   LIST
‹–   –›

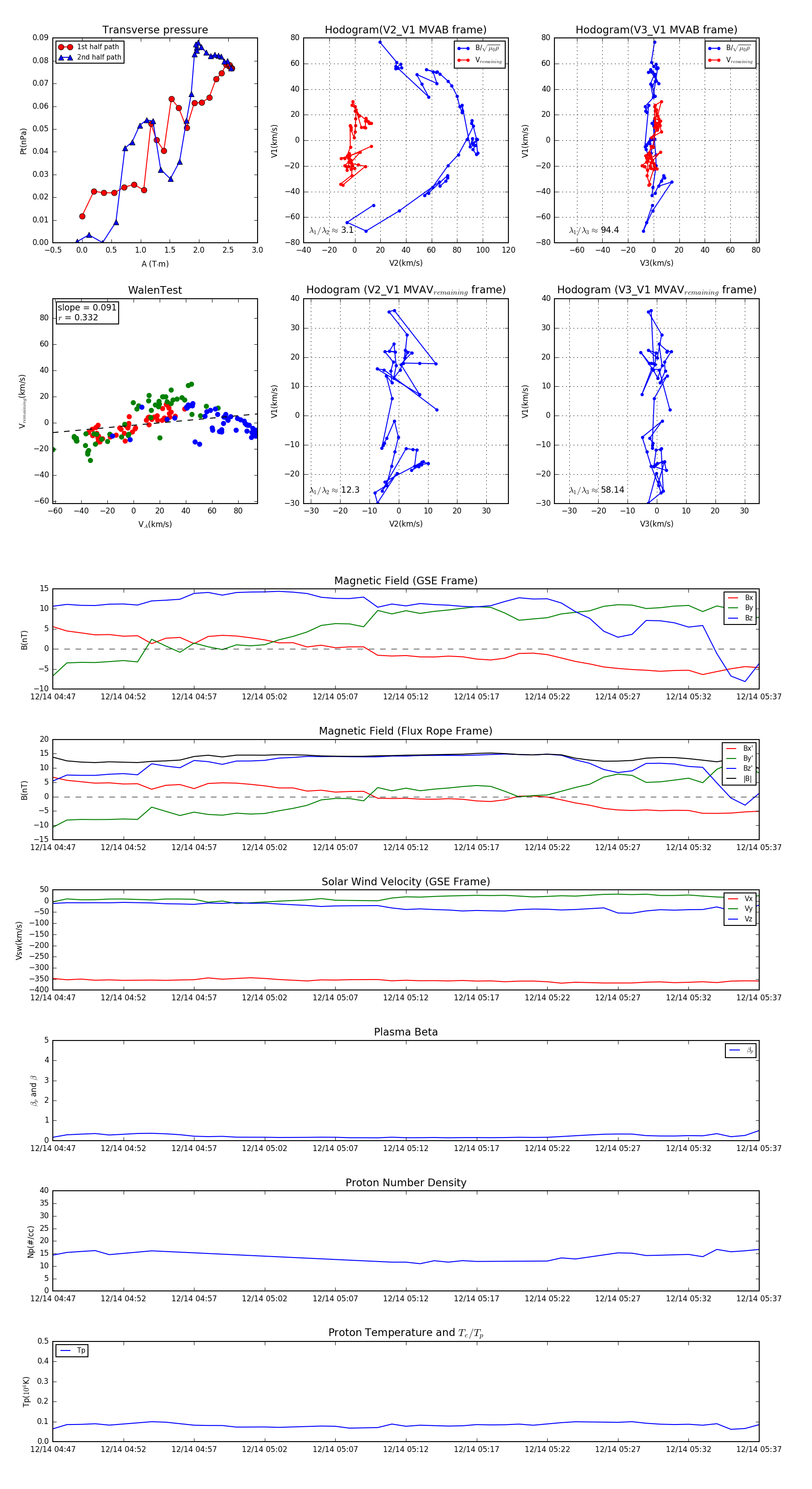
Flux Rope in 2013

Flux Rope Event 2013-12-14 04:47 ~ 2013-12-14 05:37 (51 minutes)


plot