HOME   LIST
‹–   –›

Flux Rope in 2013

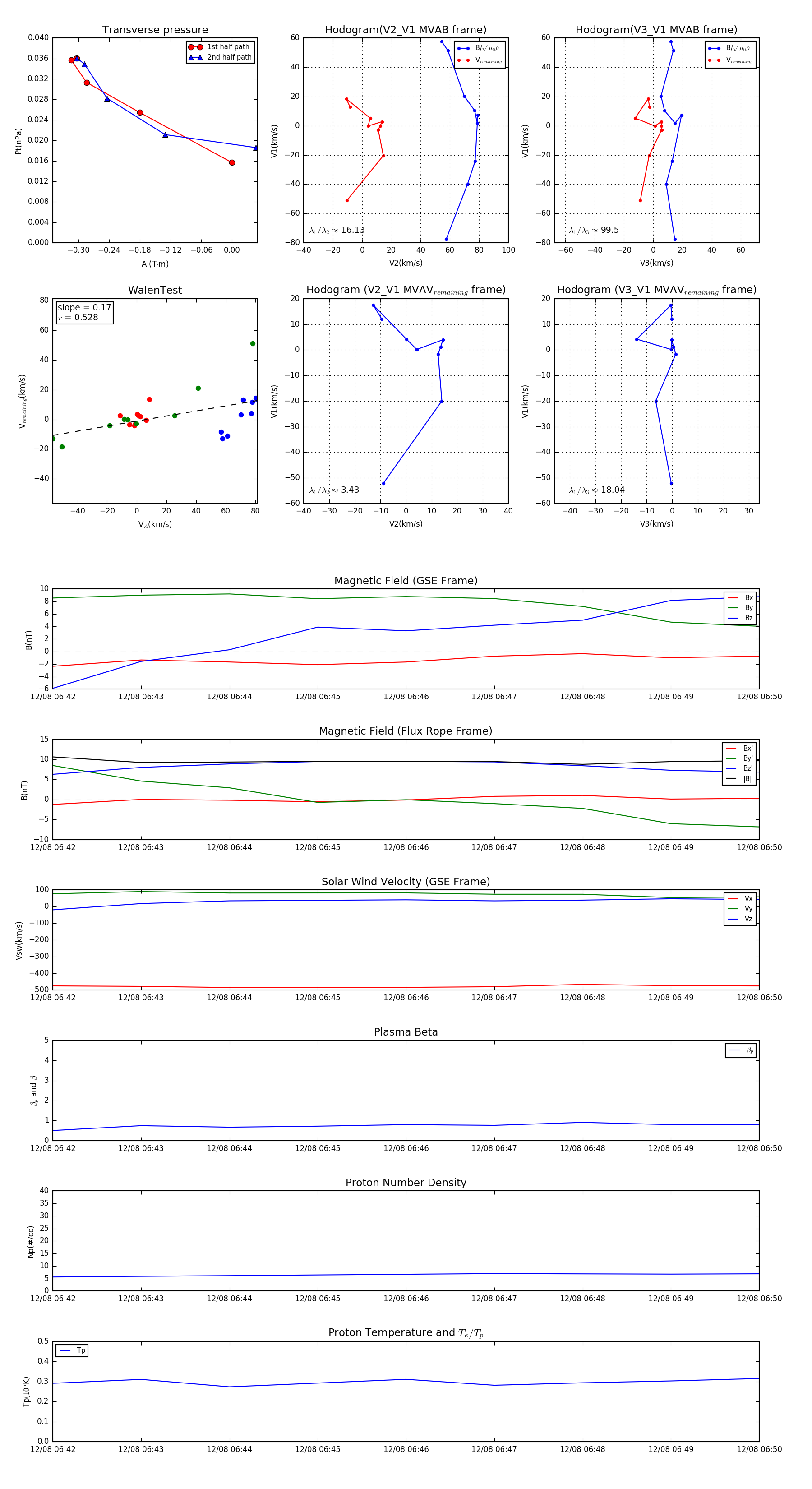
Flux Rope Event 2013-12-08 06:42 ~ 2013-12-08 06:50 (9 minutes)


plot