HOME   LIST
‹–   –›

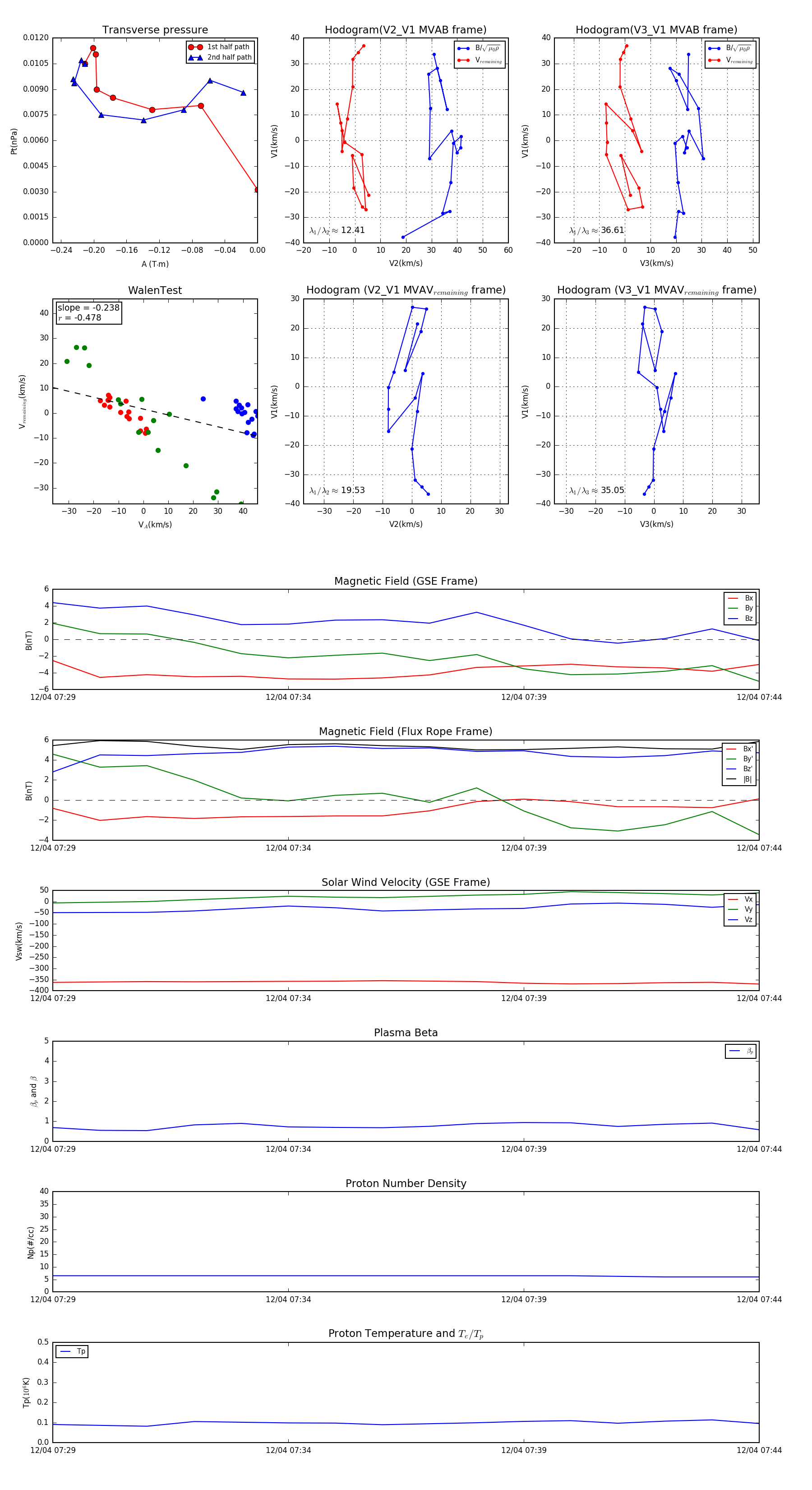
Flux Rope in 2013

Flux Rope Event 2013-12-04 07:29 ~ 2013-12-04 07:44 (16 minutes)


plot