HOME   LIST
‹–   –›

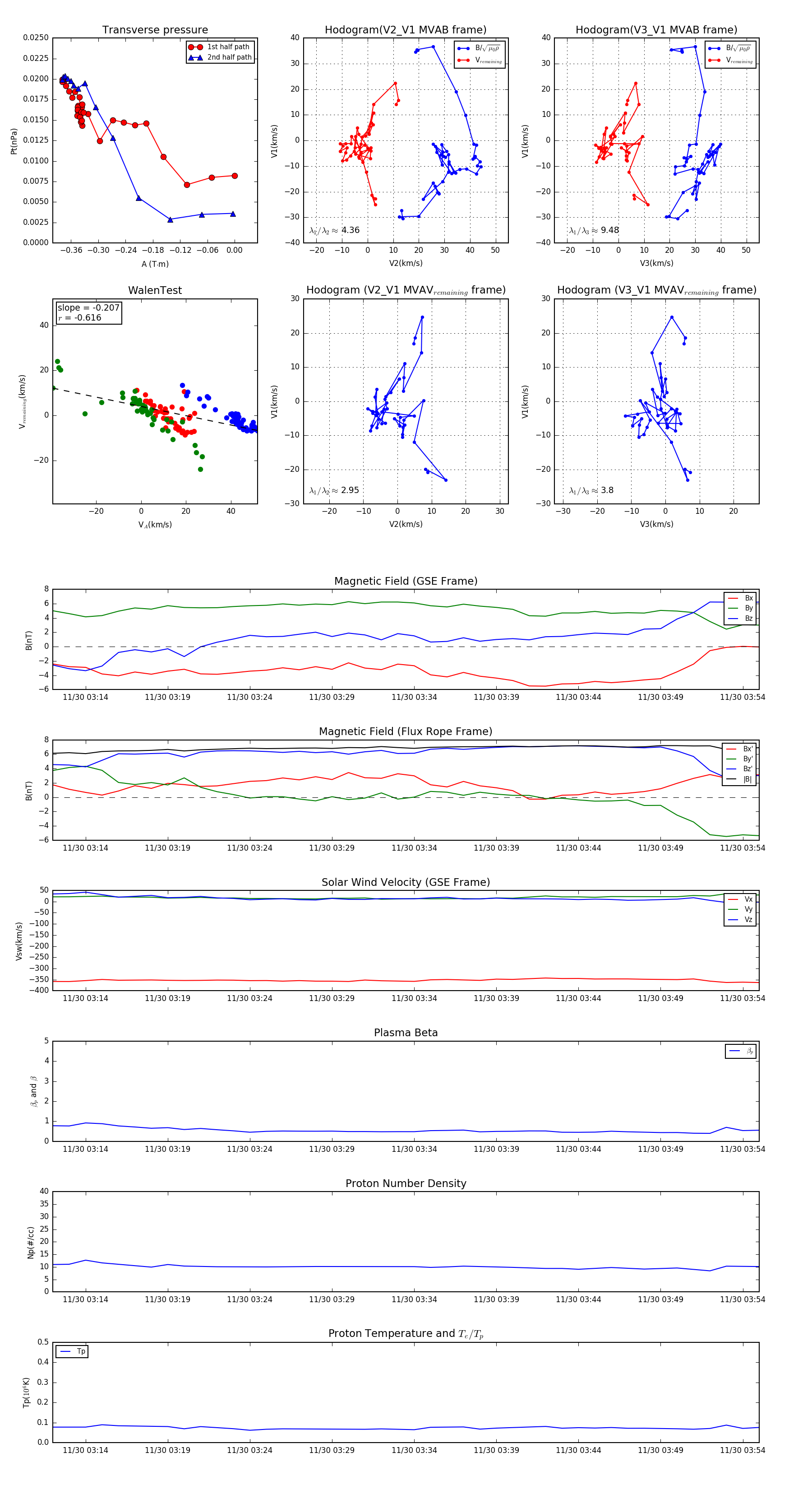
Flux Rope in 2013

Flux Rope Event 2013-11-30 03:12 ~ 2013-11-30 03:55 (44 minutes)


plot