HOME   LIST
‹–   –›

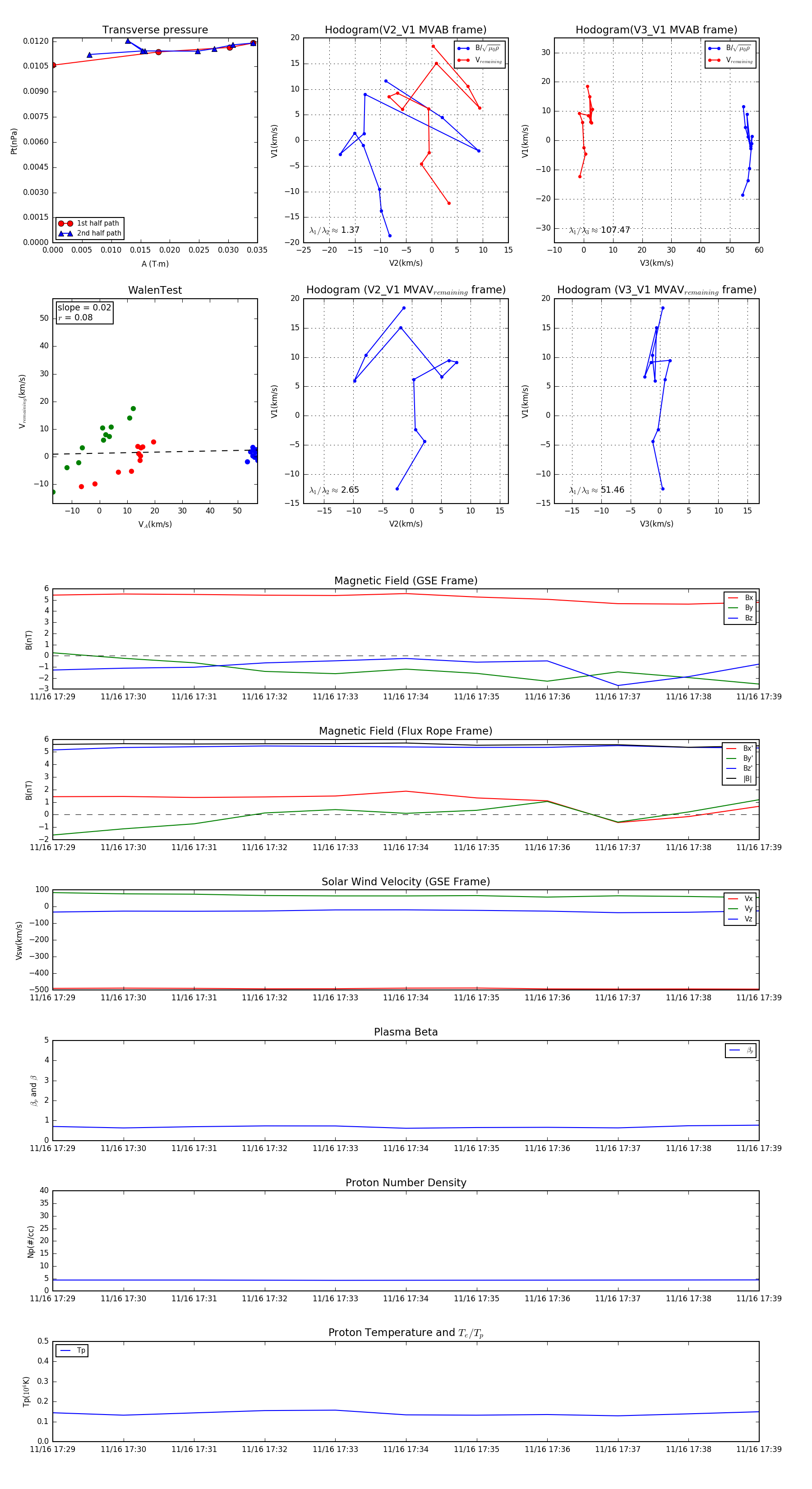
Flux Rope in 2013

Flux Rope Event 2013-11-16 17:29 ~ 2013-11-16 17:39 (11 minutes)


plot