HOME   LIST
‹–   –›

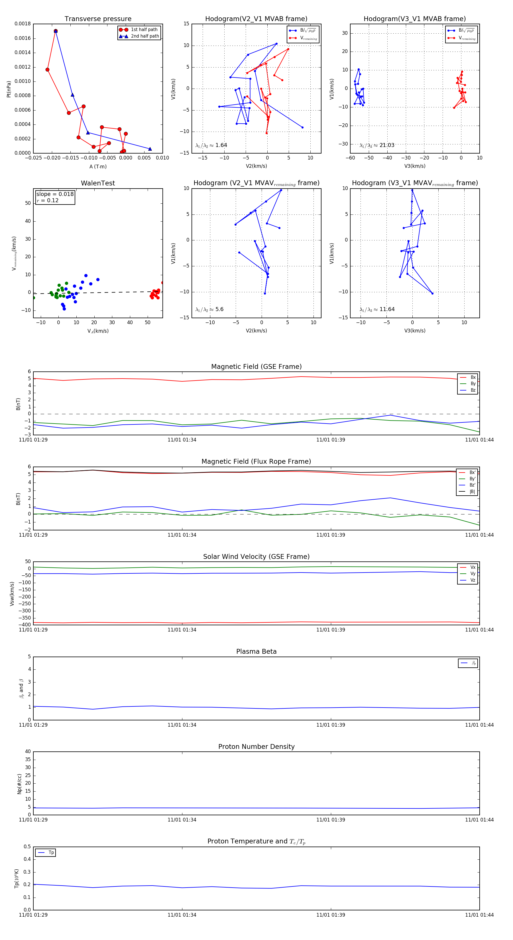
Flux Rope in 2013

Flux Rope Event 2013-11-01 01:29 ~ 2013-11-01 01:44 (16 minutes)


plot