HOME   LIST
‹–   –›

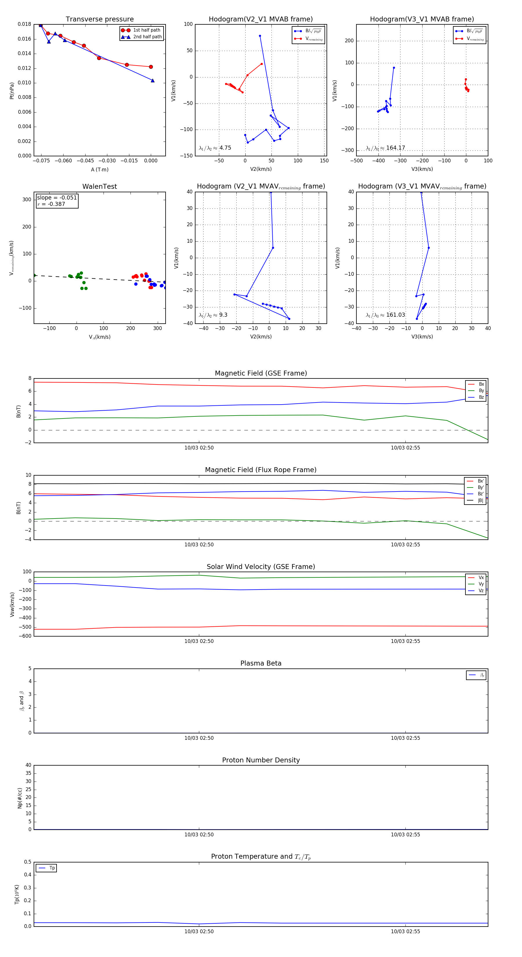
Flux Rope in 2013

Flux Rope Event 2013-10-03 02:46 ~ 2013-10-03 02:57 (12 minutes)


plot