HOME   LIST
‹–   –›

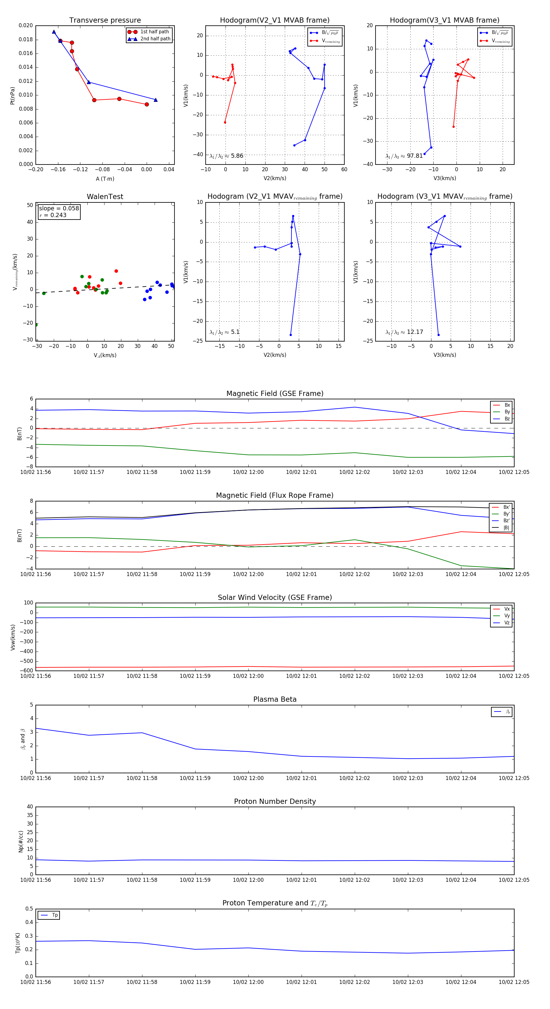
Flux Rope in 2013

Flux Rope Event 2013-10-02 11:56 ~ 2013-10-02 12:05 (10 minutes)


plot