HOME   LIST
‹–   –›

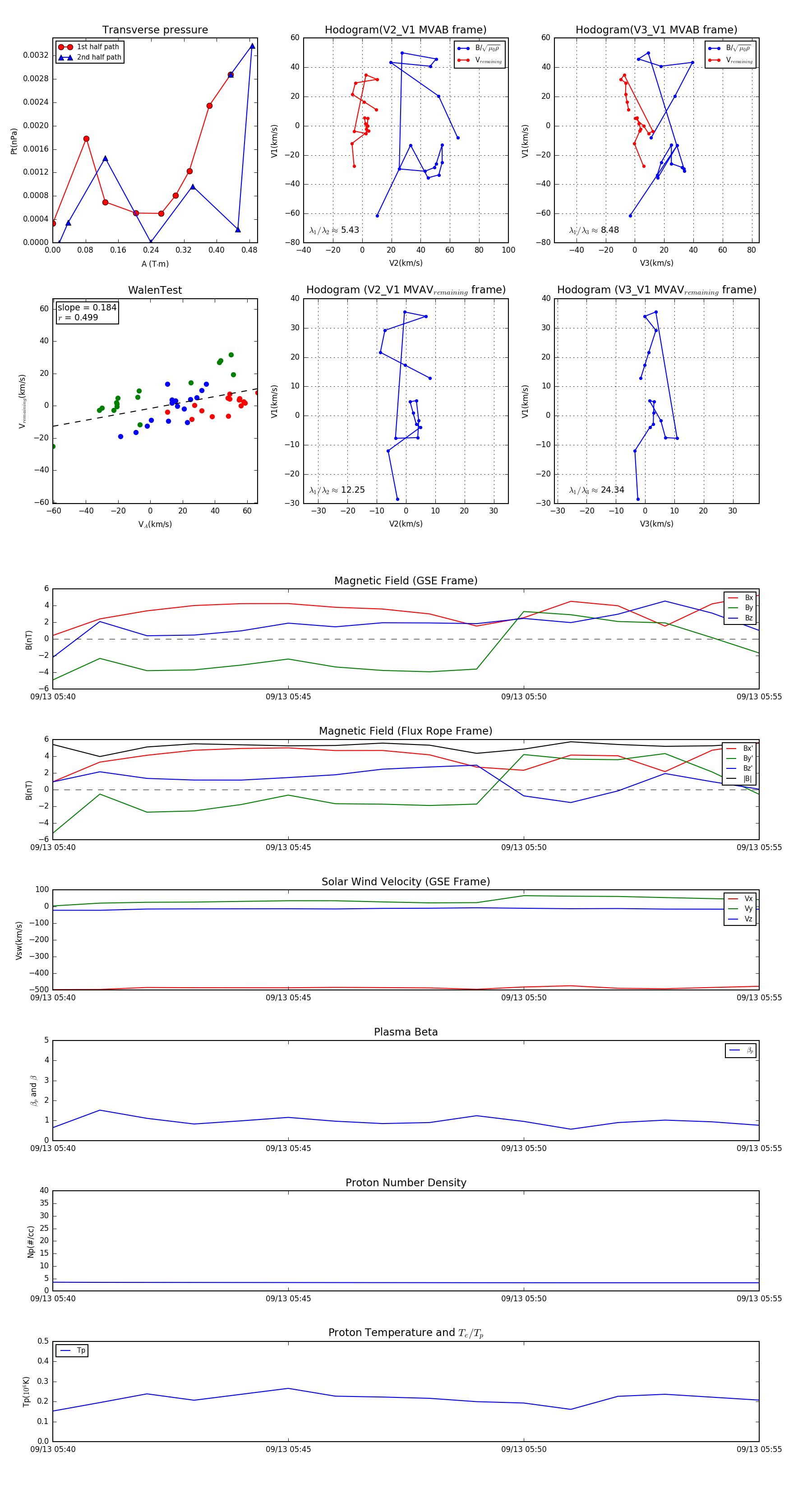
Flux Rope in 2013

Flux Rope Event 2013-09-13 05:40 ~ 2013-09-13 05:55 (16 minutes)


plot