HOME   LIST
‹–   –›

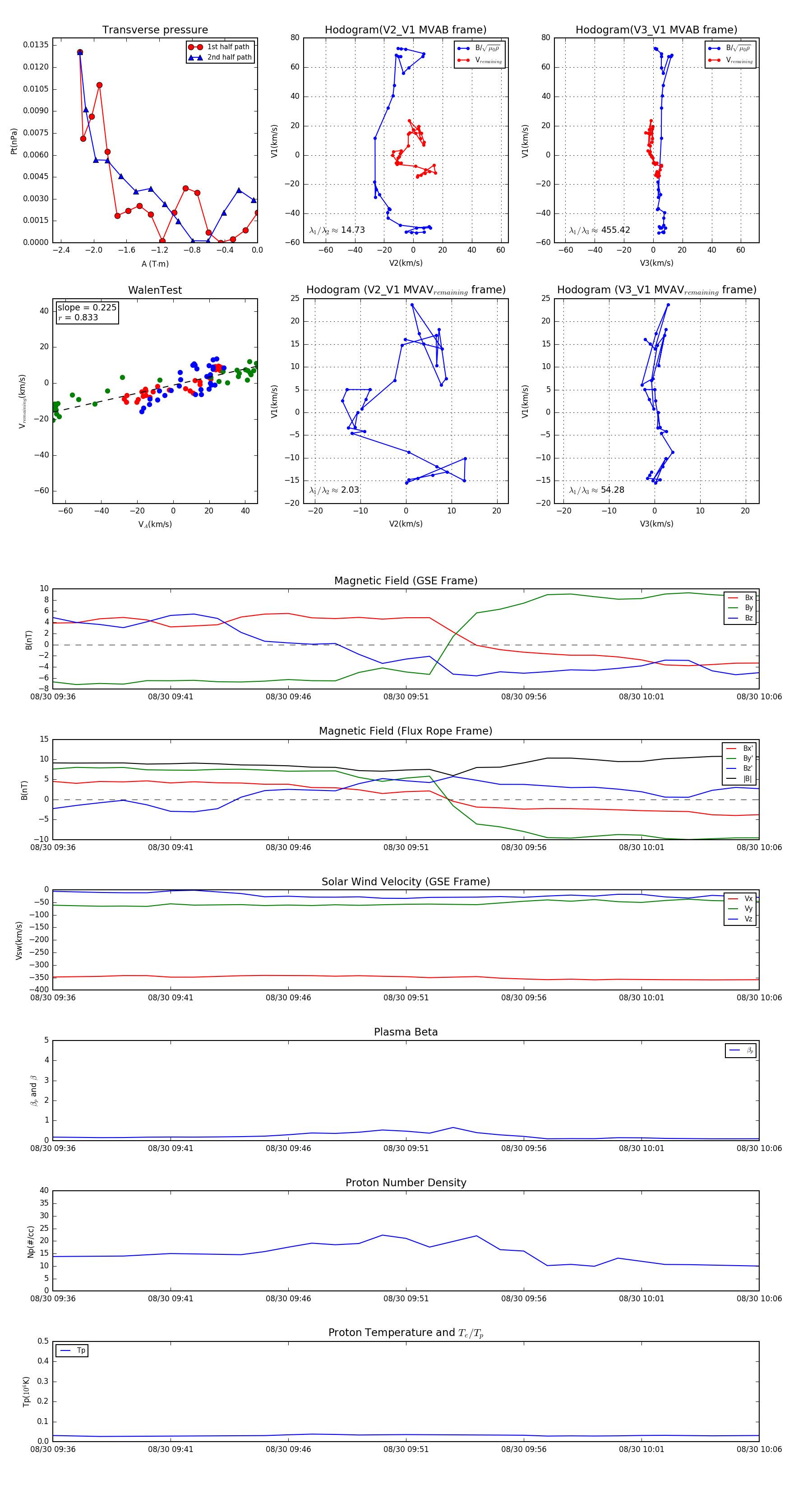
Flux Rope in 2013

Flux Rope Event 2013-08-30 09:36 ~ 2013-08-30 10:06 (31 minutes)


plot