HOME   LIST
‹–   –›

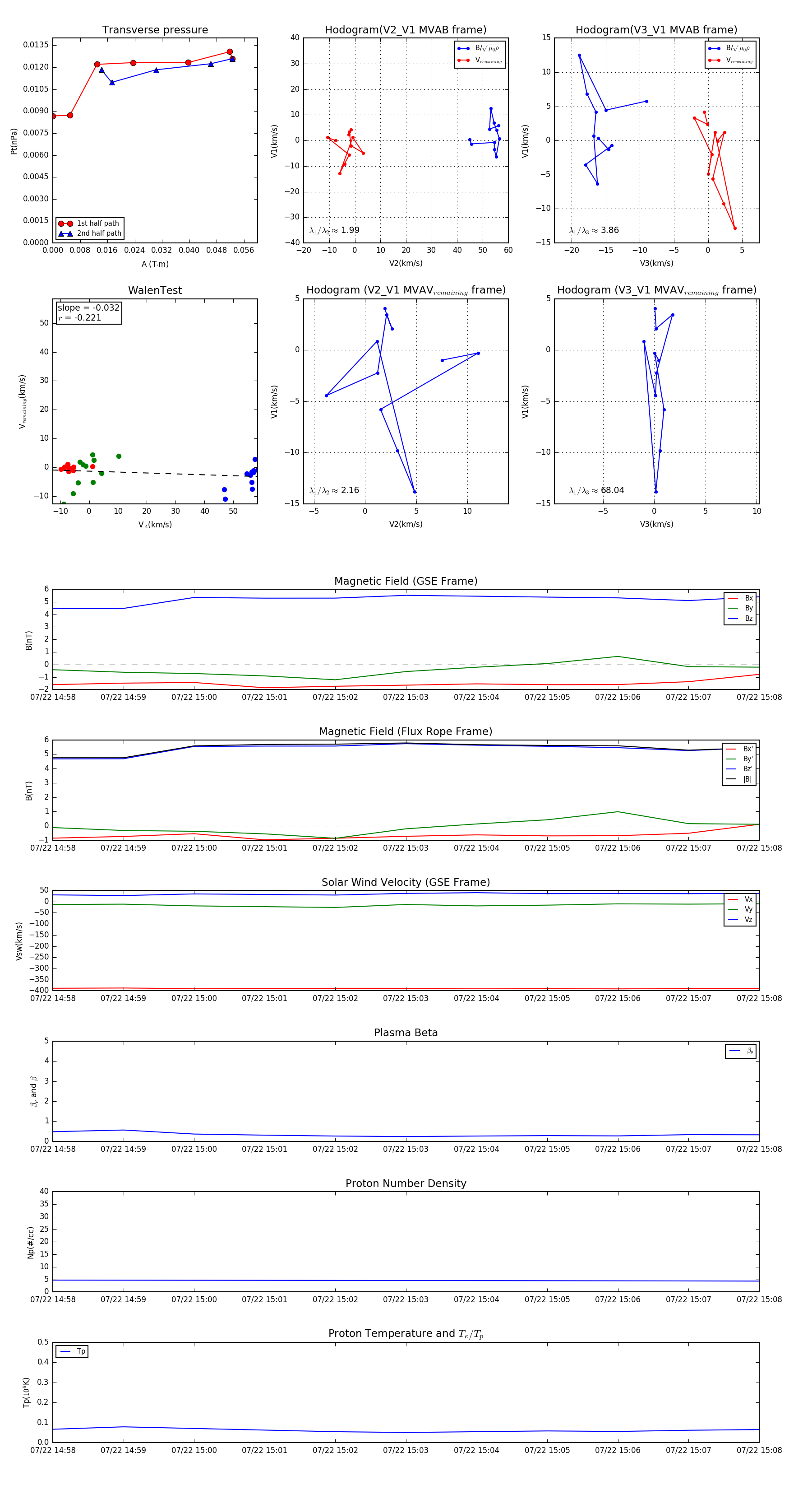
Flux Rope in 2013

Flux Rope Event 2013-07-22 14:58 ~ 2013-07-22 15:08 (11 minutes)


plot