HOME   LIST
‹–   –›

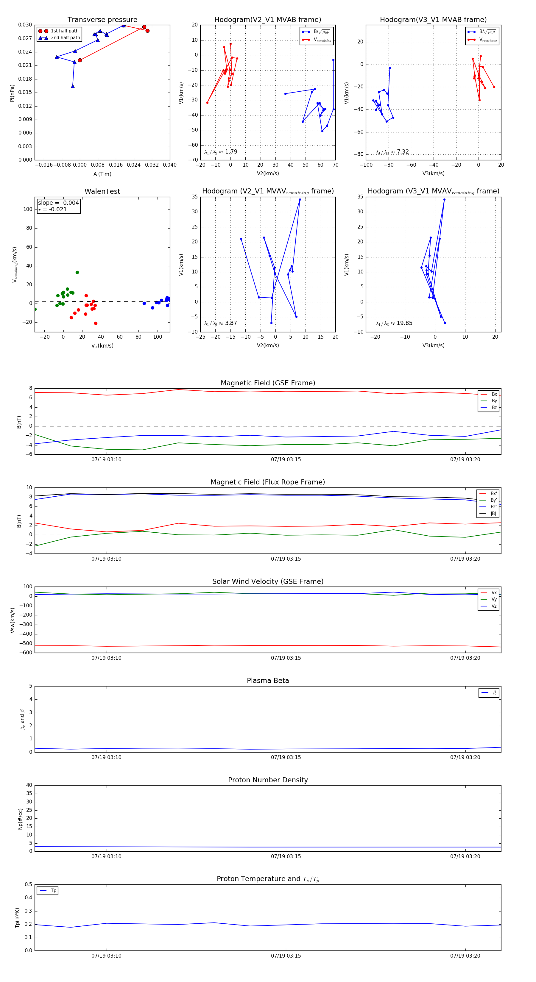
Flux Rope in 2013

Flux Rope Event 2013-07-19 03:08 ~ 2013-07-19 03:21 (14 minutes)


plot