HOME   LIST
‹–   –›

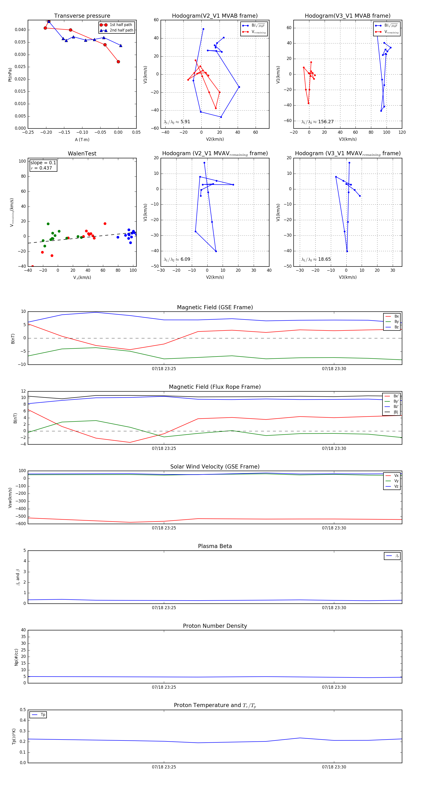
Flux Rope in 2013

Flux Rope Event 2013-07-18 23:21 ~ 2013-07-18 23:32 (12 minutes)


plot