HOME   LIST
‹–   –›

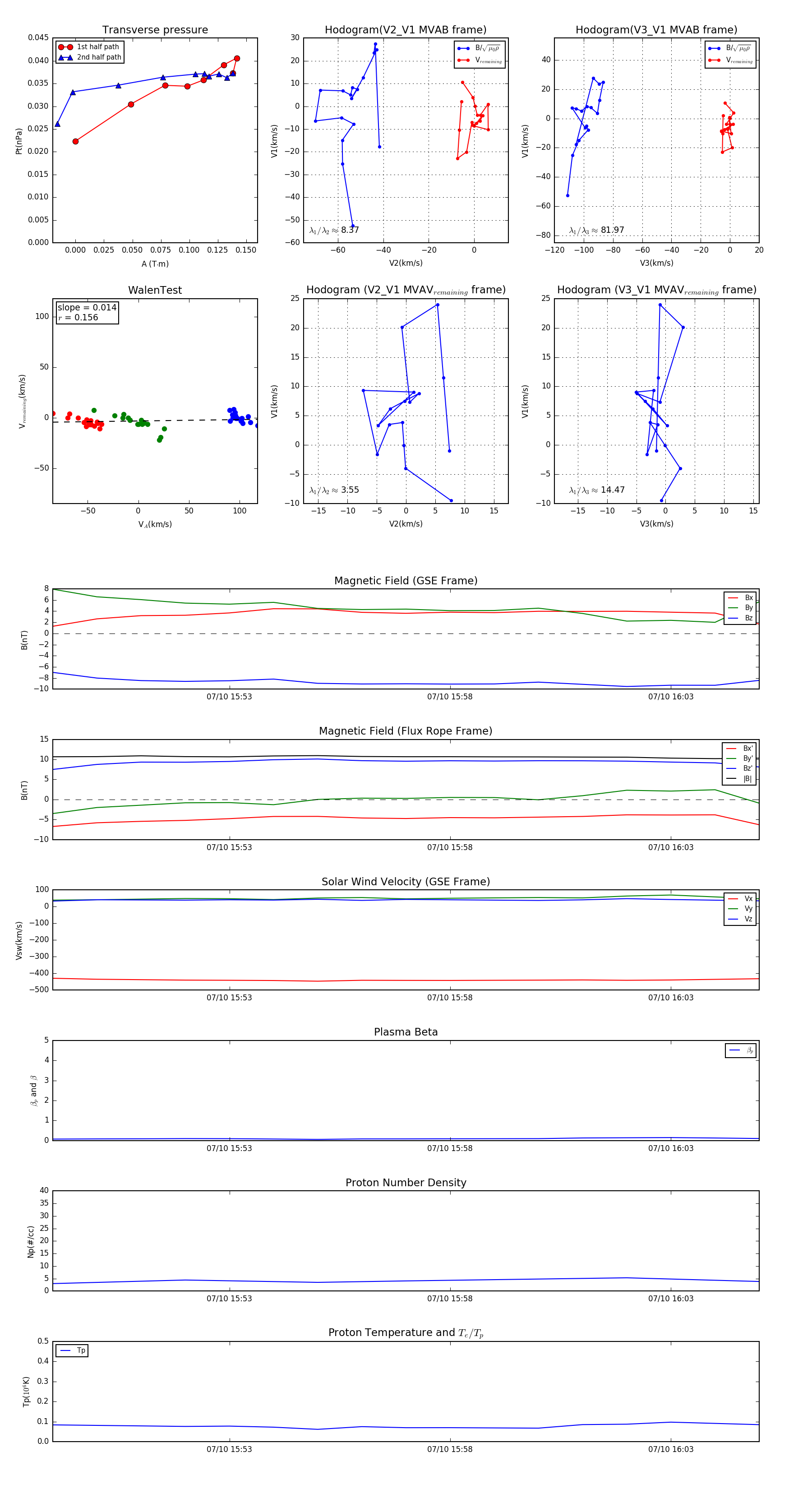
Flux Rope in 2013

Flux Rope Event 2013-07-10 15:49 ~ 2013-07-10 16:05 (17 minutes)


plot