HOME   LIST
‹–   –›

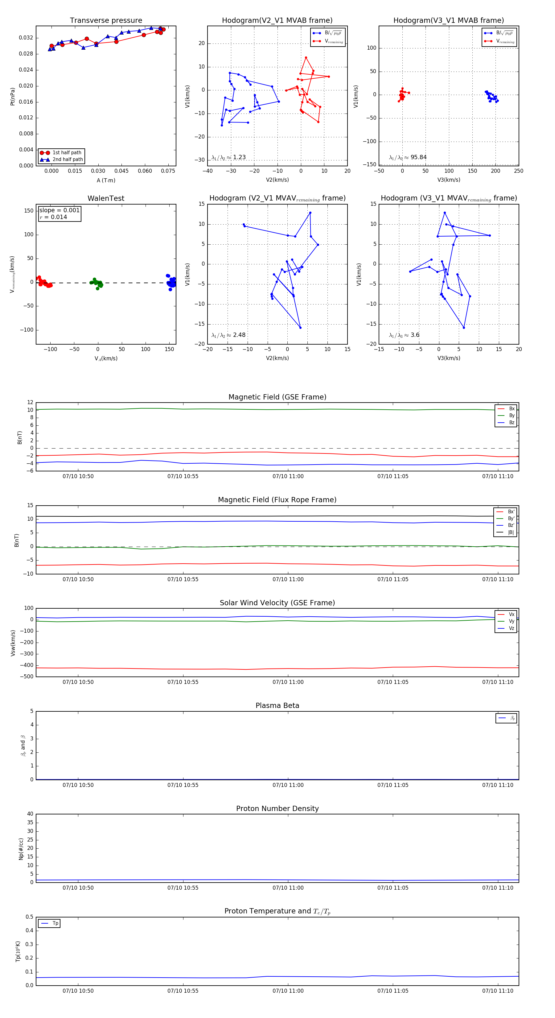
Flux Rope in 2013

Flux Rope Event 2013-07-10 10:48 ~ 2013-07-10 11:11 (24 minutes)


plot