HOME   LIST
‹–   –›

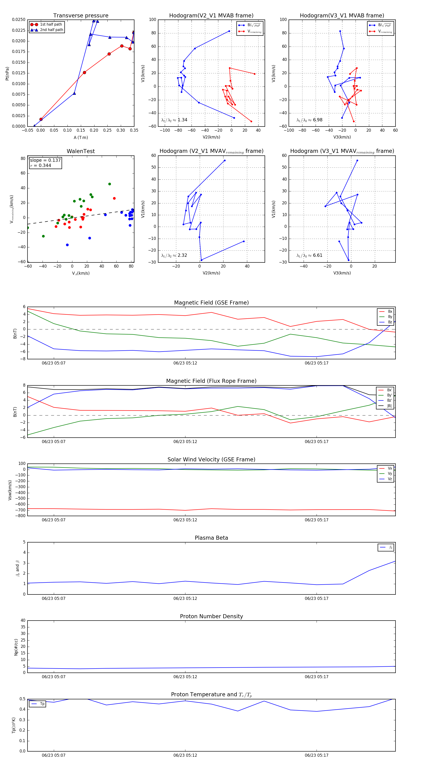
Flux Rope in 2013

Flux Rope Event 2013-06-23 05:06 ~ 2013-06-23 05:20 (15 minutes)


plot