HOME   LIST
‹–   –›

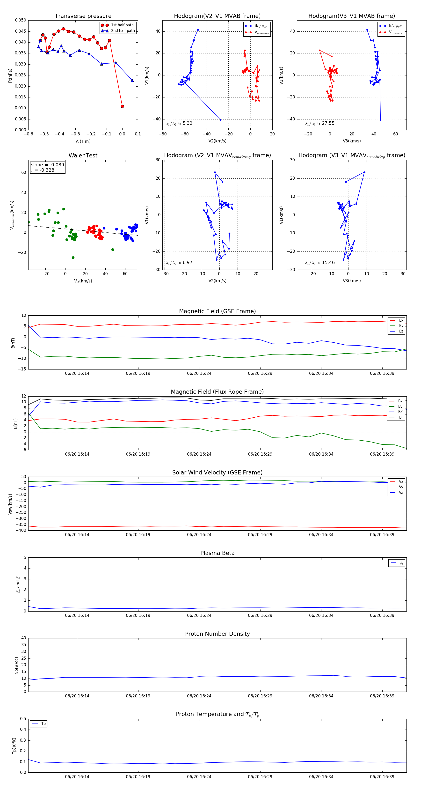
Flux Rope in 2013

Flux Rope Event 2013-06-20 16:10 ~ 2013-06-20 16:41 (32 minutes)


plot