HOME   LIST
‹–   –›

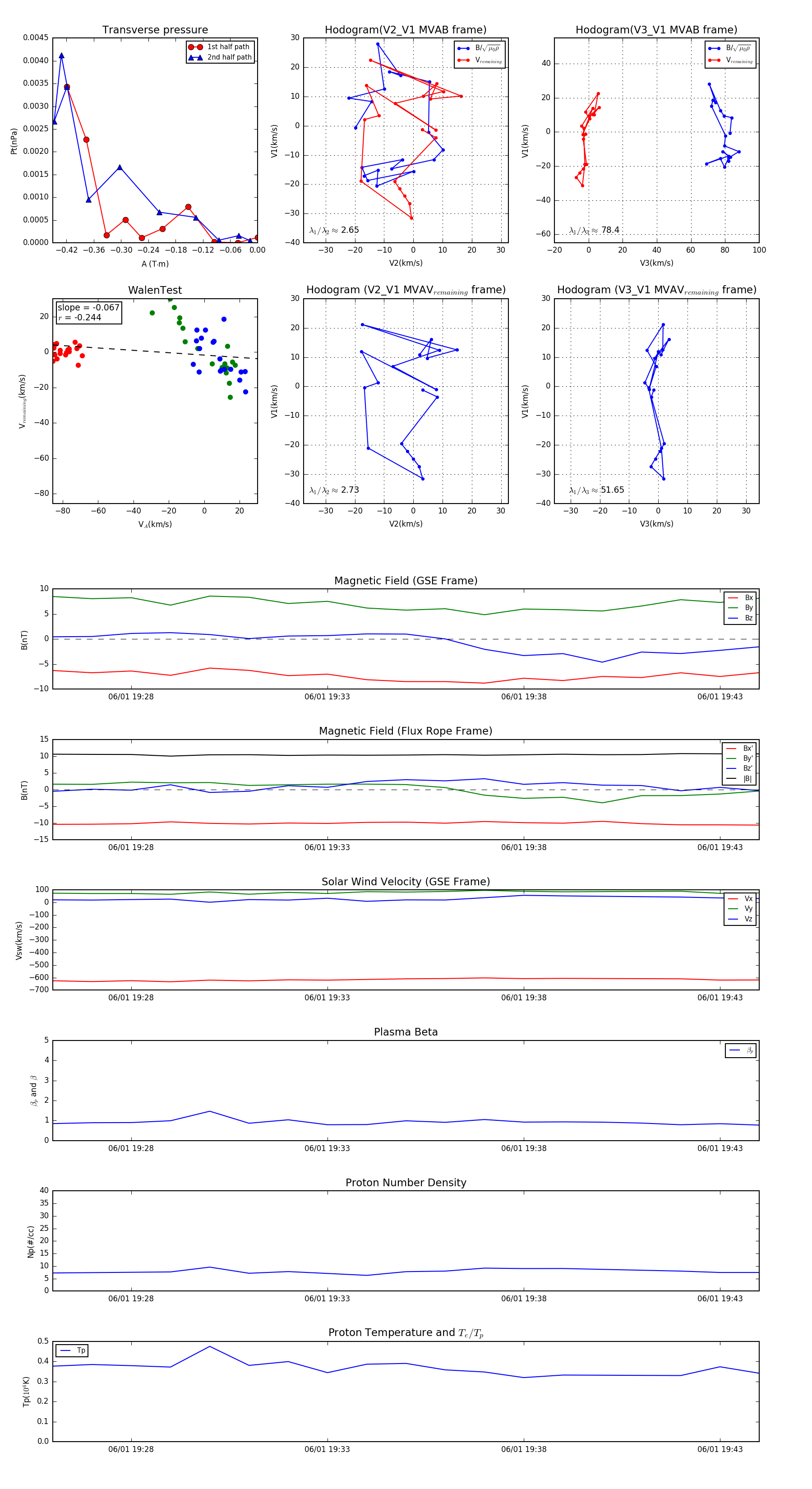
Flux Rope in 2013

Flux Rope Event 2013-06-01 19:26 ~ 2013-06-01 19:44 (19 minutes)


plot